ag¹Ù·½µç×ÓÆ½Ì¨

½Ó´ýÀ´µ½ag¹Ù·½µç×ÓÆ½Ì¨¹Ù·½ÍøÕ¾
ag¹Ù·½µç×ÓÆ½Ì¨Ñ§ÌÃ

ÌØÊâ¹Ø×¢,¹ú¼ÊÍ­ÆÚ»õ½ñÈÕÉÏÊУ¡

Ðû²¼Ê±¼ä£º2020-11-19µã»÷£º3042

10ÔÂ23ÈÕ£¬Ö¤¼à»áÅú×¼ÉÏÆÚÄÜÔ´¿ªÕ¹¹ú¼ÊÍ­ÆÚ»õÉúÒ⣬ºÏÔ¼×Ô2020Äê11ÔÂ19ÈÕÕýʽ¹ÒÅÆÉúÒâ¡£¹ú¼ÊÍ­ÆÚ»õ½«×÷Ϊ¾³ÄÚÌØ¶¨Æ·ÖÖ£¬½ÓÄÉ¡°¹ú¼Êƽ̨¡¢¾»¼ÛÉúÒâ¡¢±£Ë°½»¸î¡¢ÈËÃñ±Ò¼Æ¼Û¡±µÄģʽ£¬***ÒýÈë¾³ÍâÉúÒâÕß¼ÓÈë¡£

ÉÏÆÚÄÜÔ´ËùÐû²¼¹ú¼ÊÍ­ÆÚ»õºÏÔ¼ÉÏÊйÒÅÆ»ù×¼¼Û£¬BC2103£¬BC2104£¬BC2105£¬BC2106£¬BC2107£¬BC2108£¬BC2109£¬BC2110£¬BC2111ºÏÔ¼µÄ¹ÒÅÆ»ù×¼¼ÛΪ47680Ôª/¶Ö¡£ 

Ò»¡¢º£ÄÚ***ÄâÒÔ¡°Ë«ºÏÔ¼¡±Ä£Ê½ÔËÐеĹú¼Ê»¯ÆÚ»õºÏÔ¼

ÖµµÃ×¢ÖØµÄÊÇ£¬¹ú¼ÊÍ­ÆÚ»õÊǺ£ÄÚ***ÄâÒÔ¡°Ë«ºÏÔ¼¡±Ä£Ê½ÔËÐеĹú¼Ê»¯ÆÚ»õºÏÔ¼£¬¼´ÔÚ±£´æÉÏÆÚËùÍ­ÆÚ»õÎȹ̵Ļù´¡ÉÏ£¬ÒÔÌØ¶¨Æ·ÖÖģʽÔÚÉÏÆÚÄÜÔ´ÉÏÊйú¼ÊÍ­ÆÚ»õ¡£

¾ÝÉÏÆÚÄÜÔ´Ïà¹ØÈÏÕæÈËÏÈÈÝ£¬ÍƳö¹ú¼ÊÍ­ÆÚ»õÊǼá¾ö¹á³¹Âäʵϰ½üƽ×ÜÊé¼Ç¡°Öð²½ÐγÉÒÔº£ÄÚ´óÑ­»·ÎªÖ÷Ìå¡¢º£ÄÚ¹ú¼Ê˫ѭ»·Ï໥Ôö½øµÄÐÂÉú³¤ÃûÌá±Õ½ÂÔ°²ÅŵÄÖ÷ÒªÐж¯¡£

¹ú¼ÊÍ­ÆÚ»õÉÏÊк󣬽«ÓëÉÏÆÚËùÍ­ÆÚ»õÒ»Æð£¬ÒÔ¡°Ë«ºÏÔ¼¡±·þÎñ¡°Ë«Ñ­»·¡±£¬¼ùÐÐÆÚ»õÊг¡¶ÔÍ⿪·ÅÕ½ÂÔ£¬Ò»Ö±ÔöÇ¿ÆÚ»õÊг¡·þÎñʵÌå¾­¼ÃÄÜÁ¦¡£

¹ú¼ÊÍ­ÆÚ»õ¼ÛÇ®¿ÉÒÔ¸üÖ±½ÓµØ·´Ó¦È«ÇòÏÖ»õÊг¡ÌØÊâÊÇÔ¶¶«Ê±Çø¹ú¼ÊÊг¡µÄ¹©ÐèÇéÐΣ¬ÔöÇ¿ÎÒ¹úÍ­ÐÐÒµµÄÒé¼ÛÄÜÁ¦ºÍ¹ú¼Ê¾ºÕùÁ¦¡£

¶þ¡¢¹ú¼ÊÍ­ÆÚ»õÍÆ³öÌõ¼þ³ÉÊì

¾ÝÏàʶ£¬ÏÖÔÚÖйúÊÇÈ«Çò***´óµÄ¾«Á¶Í­Éú²ú¡¢ÏûºÄºÍÈë¿Ú¹ú¡£¾ÝÖйúÓÐÉ«½ðÊô¹¤ÒµÐ­»áºÍÖйúº£¹ØÍ³¼Æ£¬2019ÄêÎÒ¹ú¾«Á¶Í­Éú²ú978.4Íò¶Ö£¬È«ÇòÕ¼±È41.24%£¬ÏûºÄ1208.0Íò¶Ö£¬È«ÇòÕ¼±È50.72%£¬¾»Èë¿Ú323.4Íò¶Ö£¬¾ù¾ÓÌìÏÂÊ×λ¡£

ÉÏÆÚËùÍ­ÆÚ»õÊг¡ÀúÊ·ÓÆ¾Ã£¬ÔËÐÐÆ½ÎÈ£¬ÔÚÖÎÀíΣº¦¡¢·¢Ã÷¼ÛÇ®ºÍÉèÖÃ×ÊÔ´µÈ·½ÃæÊ©Õ¹ÁËÖ÷ÒªµÄÊг¡¹¦Ð§¡£¡°ÉϺ£¼ÛÇ®¡±ºÍ¡°Â׶ؼÛÇ®¡±Ï໥ָµ¼£¬ÉÏÆÚËùÒѳÉΪ¹ú¼ÊÍ­ÐÐÒµ¹«ÈϵÄÈ«ÇòÈý´óÍ­¶¨¼ÛÖÐÐÄÖ®Ò»¡£

½ñÄêÒÔÀ´£¬º£ÄÚÍâ´ó×ÚÉÌÆ·¼ÛÇ®²¨¶¯Ç¿ÁÒ£¬ÆóҵΣº¦ÖÎÀíÐèÇóÐËÍú£¬ÉÏÆÚËù»ù±¾½ðÊôÆÚ»õÉúÒâ¹æÄ£´ó·ùÌáÉý£¬×èÖ¹½ñÄêǰÈý¼¾¶È£¬Í­ÆÚ»õ¹²³É½»4116.99ÍòÊÖ£¬Í¬±ÈÔöÌí46.05% £»³É½»½ð¶î9.74ÍòÒÚÔª£¬Í¬±ÈÔöÌí44.61%¡£

ÉÏÆÚËùÍ­ÆÚ»õµÄÓÅÒìÔËÐÐÓëÉÏÆÚÄÜÔ´Ô­ÓÍÆÚ»õ¡¢20ºÅ½ºÆÚ»õ¡¢µÍÁòȼÁÏÓÍÆÚ»õµÈÒÑÉÏÊеĹú¼Ê»¯Æ·Öֵį½ÎÈÔËÐÐΪ¹ú¼ÊÍ­ÆÚ»õµÄÉÏÊÐÌṩÁËÂÄÀúÓë»ù´¡¡£

Èý¡¢¹ú¼ÊÍ­ÆÚ»õÍÆ³ö×¼±¸³ä·Ö

10ÔÂ16ÈÕ£¬ÉÏÆÚÄÜÔ´¾Í¹ú¼ÊÍ­ÆÚ»õºÏÔ¼¼°Ïà¹Ø¹æÔò¹ûÕæÕ÷ÇóÒâ¼û¡£

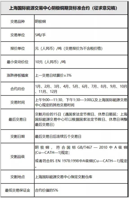
ƾ֤ÏÖÔÚÐû²¼µÄ¹ú¼ÊÍ­ÆÚ»õºÏÔ¼£¨Õ÷ÇóÒâ¼û¸å£©£¬¹ú¼ÊÍ­ÆÚ»õºÏÔ¼ÉúÒⵥλΪ5¶Ö/ÊÖ£¬***С±ä»»¼ÛλΪ10Ôª/¶Ö£¬ÕǵøÍ£°å·ù¶ÈΪÉÏÒ»ÉúÒâÈÕ½áËã¼Û¡À3%£¬***µÍÉúÒâ°ü¹Ü½ðΪºÏÔ¼¼ÛÖµµÄ5%£¬½»¸îµ¥Î»Îª25¶Ö£¬ºÏÔ¼Ô·ÝΪ1¡ª12Ô¡£

image.png

´ÓÄ¿½ñÐû²¼µÄÉÏÆÚÄÜÔ´¹ú¼ÊÍ­ÆÚ»õ£¨Õ÷ÇóÒâ¼û¸å£©À´¿´£¬ÓëÉÏÆÚËùÍ­ÆÚ»õÓªÒµ¹æÔò±ÈÕÕ£¬Á½¸öºÏÔ¼¼äÓÐÖî¶àÒìͬµã¡£Ò»·½Ã棬Á½ÕßÔÚÉúÒⵥλ¡¢±¨¼Ûµ¥Î»¡¢***С±ä»»¼Ûλ¡¢ºÏÔ¼Ô·ݡ¢ÉúÒâʱ¼ä¡¢***ºóÉúÒâÈÕ¡¢½»¸îµ¥Î»¡¢Ì×ÆÚ±£ÖµÉúÒâºÍÌ×ÀûÉúÒâ¶î¶ÈµÄÉêÇëʱ¼ä¡¢½»¸î½áËã¼Û¼òÖ±¶¨µÈ·½ÃæÏàͬ¡£ÁíÒ»·½Ã棬Á½ÕßÔÚ¼ÛÇ®¼ÄÒå¡¢½»¸îÆ·¼¶¡¢½»¸î·½·¨¡¢½»¸îÈÕÆÚ¡¢ÔËÐвî±ð½×¶ÎµÄ³Ö²ÖÏÞ¶î¡¢ÉúÒâ´úÂëµÈ·½Ãæ±£´æ²î±ð¡£

image.png

ͬʱ£¬ÔÚÉÏÆÚÄÜÔ´ÏÖÓÐÓªÒµ¹æÔò¿ò¼ÜÏ£¬Ëæ×Źú¼ÊÍ­ÆÚ»õºÏÔ¼µÄÒýÈ룬¹æÔò²ãÃæµÄÐÞ¶©Ö÷ÒªÌåÏÖÔÚËĸö·½Ã棺һÊÇÐÂÉÏÊкÏÔ¼¼°¸½¼þ £»¶þÊÇ¡¶ÉúÒâϸÔò¡·ÖÐÐÂÔöÒ»Õ£¬ÎªÒõ¼«Í­ÆÚ»õµÄÌ×±£ºÍÌ×Àû £»ÈýÊÇ¡¶½»¸îϸÔò¡·ÖÐÐÂÔöÒ»Õ£¬ÎªÒõ¼«Í­ÆÚ»õµÄ½»¸î£¬Éæ¼°Èë¡¢³ö¿â»®¶¨£¬½»¸îÆ·ÖÎÀí¡¢½»¸î½áËã¼Û¼òÖ±¶¨µÈ £»ËÄÊÇ¡¶Î£º¦¿ØÖÆÖÎÀíϸÔò¡·ÖÐÐÂÔöÒ»Õ£¬ÎªÒõ¼«Í­ÆÚ»õµÄ·ç¿Ø²ÎÊý¡£

10ÔÂ21ÈÕ£¬ÉÏÆÚÄÜÔ´Ðû²¼Í¨Öª³Æ£¬½«ÓÚ2020Äê10ÔÂ26ÈÕ£¨ÖÜÒ»£©ÖÁ2020Äê11ÔÂ6ÈÕ£¨ÖÜÎ壩¿ªÕ¹¹ú¼ÊÍ­ÆÚ»õ·ÂÕæÉúÒâ¡£10ÔÂ23ÈÕ£¬ÉÏÆÚÄÜÔ´Ðû²¼¹ØÓÚ¿ªÕ¹¹ú¼ÊÍ­ÆÚ»õ×öÊÐÉÌÕÐļÊÂÇéµÄ֪ͨ¡£

ÉÏÆÚÄÜÔ´Ïà¹ØÈÏÕæÈËÌåÏÖ£¬ÉÏÆÚÄÜÔ´½«ÔÚÖйúÖ¤¼à»áµÄͳһ°²ÅÅÏ£¬¼ÌÐø×öºÃ¸÷ÏîÉÏÊÐ×¼±¸ºÍºóÐøî¿ÏµÊÂÇ飬ÇÐʵÍêÉÆÊг¡î¿ÏµºÍΣº¦Ìá·ÀÖÆ¶È£¬×öºÃÊг¡ÅàѵºÍͶ½ÌÊÂÇ飬ȷ±£¹ú¼ÊÍ­ÆÚ»õ˳ËìÍÆ³öºÍÎȽ¡ÔËÐС£

ËÄ¡¢¹ú¼ÊÍ­ÆÚ»õÒý·¢Êг¡ÈÈÒé

¹ØÓÚ¼´½«ÉÏÊеĹú¼ÊÍ­ÆÚ»õ£¬Êг¡Âú»³ÆÚ´ý¡£

ÒÔÈËÃñ±Ò¶¨¼ÛµÄ¹ú¼ÊÍ­ÆÚ»õºÏÔ¼µÄÍÆ³ö£¬²»µ«ÎªÆóÒµÖ±½ÓʹÓþ³ÄÚÆ½Ì¨¿ªÕ¹Èë¿ÚÖÊÁÏÓªÒµµÄÌ×ÆÚ±£Öµ¿ª·¢ÁËеÄͨµÀ£¬»¹ïÔÌ­ÁËÖÐÐľ­¼Í»·½Ú£¬½µµÍÁËÉúÒⱾǮ¡£Í¬Ê±£¬»¹¿ÉÔÚÒ»¶¨Ë®Æ½ÉÏÓÐÓùæ±Ü»ãÂÊΣº¦¡£

ר¼ÒÒÔΪ£¬ÍƳöÈËÃñ±Ò¼Æ¼ÛµÄ¹ú¼ÊÍ­ºÏÔ¼¹ØÓÚʵÌåÐÍÆóÒµ¡¢º£ÄÚÍâµç½âÍ­ÐÐÒµÓëÖйúÔÚ¹ú¼Ê´ó×ÚÉÌÆ·Êг¡ÖеÄְλ¾ßÓÐÖØ´óÒâÒå¡£

ËûÌåÏÖ£¬¹ú¼ÊÍ­ÆÚ»õºÏԼϸÃÜÍŽáÏÖ»õµÄÌØÕ÷£¬½«½øÒ»²½ÌáÉý¡°¾³ÄÚ¹ØÍ⡱µç½âÍ­ÏÖ»õÊг¡µÄ¾³ÄÚÍâ¼ÓÈë¶È£¬ÓÐÀûÓÚÒÔ»îÔ¾µÄÏÖ»õÉúÒâÓ븻×ãµÄÏÖ»õ¿â´æÈ·±£¹ú¼ÒǷȱԭÖÊÁϵÄ×ÊÔ´ÐèÇó £»¹ú¼ÊÍ­ºÏÔ¼ÓÐÀûÓÚ¾³ÄÚÉÌÒµÓëÓÃÍ­ÆóÒµµÄÔËӪΣº¦ÖÎÀí£¬¿ÉÒÔ´ó·ù¶È½µµÍ²ÉÏúÇ®±Ò²»Æ¥ÅäµÄ»ãÂÊΣº¦£¬¸ÄÉÆº¬Ë°Í­µ¼Öµı£ÖµÊýÄ¿²î±ð£¬²¢½µµÍ×ÜÌåÆóҵΣº¦ÔËÓª±¾Ç® £»¹ú¼ÊÍ­ºÏÔ¼ÓÐÖúÓÚ¸üºÃµØÊµÏÖÑÜÉúÆ·Êг¡¶Ôµç½âÍ­µÄ¼ÛÇ®·¢Ã÷¹¦Ð§£¬Îª×÷ΪȫÇò***´óµç½âÍ­ÏûºÄÊг¡µÄÖйú¶¨¼Û»°ÓïȨÐγÉÇ¿ÓÐÁ¦µÄÖ§³Ö¡£

½ðÈðÆÚ»õÑо¿ËùËù³¤Íõ˼ȻÒÔΪ£¬¹ú¼ÊÍ­ÆÚ»õÉÏÊÐÖ®ºó£¬½«ÓëÏÖÓÐÍ­ÆÚ»õ¡°²¢¼ÝÆëÇý¡±¡£¡°±£Ë°½»¸î£¬¾»¼ÛÉúÒâµÄģʽ½«Ê¹µÃ¹ú¼ÊÍ­ÆÚ»õ¶¨¼Û¸üÌù½üÍâÑóÍ­ÆÚ»õºÏÔ¼£¬¸»ºñÁËʵÌåÆóÒµÀë°¶¶¨¼Û¡£Í¬Ê±Ò²½«¼ÓËÙÆÚ»õ¹«Ë¾µÄ¹ú¼Ê»¯Éú³¤£¬ÔÚ¾­¼ÍÓªÒµ¡¢Î£º¦ÖÎÀí¼°×ʲúÖÎÀíÏÖÓлù´¡ÉÏ£¬ÔöÇ¿¾³Íâ½ðÈÚ·þÎñÄÜÁ¦£¬ÒÔʵÏÖ×ÔÉíµÄתÐÍÉú³¤¡£¡±

Öйú×÷ΪȫÇò***´óµÄ¾«Í­Éú²úºÍÏûºÄ¹ú£¬Ã¿ÄêÐèÒª´ÓÍâÑóÈë¿Ú´ó×ÚÍ­ÖÊÁÏ£¬¶øº£ÄÚÍâÍ­¼Æ¼Û·½·¨ÒÔ¼°¹úÓë¹úÖ®¼ä²ÆË°¡¢Íâ»ã¡¢º£¹ØÕþ²ß¡¢½»¸î±ê×¼·½ÃæµÄ²î±ð£¬¸øº£ÄÚÍ­ÆóÒµµÄ¿ç¾³±£Öµ´øÀ´ÁËδ±ã£¬¶ÔÏÖʵµÄ²Ù×÷Ч¹ûÒ²´øÀ´Á˲»È·¶¨¡£¹ú¼ÊÍ­ÆÚ»õµÄÍÆ³ö½«¸üÖ±½ÓµØ·´Ó¦È«ÇòÏÖ»õÊг¡µÄ¹©ÐèÇéÐΣ¬¸üºÃµØ·þÎñÆóÒµ¹ú¼Ê»¯Î£º¦ÖÎÀíÐèÇó¡£

ͬʱ£¬¹ú¼ÊÍ­ÆÚ»õµÄÍÆ³öÄܹ»ÓÐÓÃÔö½øÉÏÆÚËùµÄ¹ú¼Ê»¯£¬ÐγÉÍ­º£ÄÚÆÚ»õ¡¢ÆÚȨ¡¢ÏÖ»õ²Öµ¥¡¢¹ú¼ÊÆÀ¼ÛµÄÈ«·½Î»¼ÛÇ®×é³Éϵͳ£¬´ó·ù¶ÈÌáÉýÖйú³ÉΪȫÇòÍ­¶¨¼ÛÖÐÐĵľºÕùÁ¦¡£

¹ú¼ÊÍ­ÆÚ»õµÄÍÆ³ö¹ØÓÚÆÚ»õ¹«Ë¾Ò²ÓÐÆð¾¢Ó°Ïì¡£Ê×ÏÈ£¬ÓÐÀûÓÚÎüÒý¾³ÍâͶ×ÊÕß¼ÓÈëÉúÒ⣬À©´ó¿Í»§ÈºÌ壬ͬʱ»¹¿ÉÒÔÔö½øºÍ·þÎñˮƽµÄÌáÉý £»Æä´Î£¬Öª×ã½¹µã¹¤Òµ¿Í»§µÄÉîÌõÀíÐèÇó£¬Ö¸µ¼¿Í»§¾³ÍâÍ·´çµÄº£ÄÚת»¯ £»***ºó£¬ÓÐÖúÓÚÆÚ»õ¹«Ë¾Ìṩ¸ü¶àÑùµÄ·þÎñÑ¡Ôñ£¬¸»ºñÆÚ»õ¹«Ë¾²úƷϵͳ¡£

¹úÌ©¾ý°²ÆÚ»õ¹ó½ðÊô¼°»ù±¾½ðÊô***Ñо¿Ô±ÍõÈØÒÔΪ£¬¹ú¼ÊÍ­ÆÚ»õÉÏÊк󣬽«ºÍ»¦Í­ºÏÔ¼ÒÔ¡°Ë«ºÏÔ¼¡±µÄģʽʵÏÖÖйúÍ­ÆÚ»õµÄ¹ú¼Ê»¯Àú³Ì£¬ÎªÍ­µÄÈ«ÇòÉÌÒµÌṩÁ÷¶¯ÐԺ͹æ±Ü¼ÛÇ®²¨¶¯µÄ¹¤¾ß£¬¸üºÃµØ·þÎñº£ÄÚÍâÖÚ¶àµÄ¹¤ÒµÁ´ÆóÒµºÍͶ×ÊÕß¡£

ͬʱ£¬¹ú¼ÊÍ­ÆÚ»õ¸»ºñÁËÏÖÓеÄÌ×Àû¿ò¼Üϵͳ£¬ÎªÍ¶×ÊÕßÌṩÁËеÄÌ×ÀûÊг¡£¬ÓÐÖúÓÚÌáÉýͶ×ÊÕßµÄ׬ǮÄÜÁ¦¡£  

±ðµÄ£¬¹ú¼ÊÍ­ÆÚ»õÊг¡ÊÇÈ«ÇòÍ­Êг¡µÄÓÐÓÃÔö²¹£¬¿ÉÖª×ãÆóÒµÈý·½ÃæÐèÇó£º***£¬Ôö½ø¹¤ÒµÁ´ÆóÒµ¼ÓÈë¹ú¼ÊÊг¡£¬Ñ°ÕÒÓÅÊÆ¼ÛÇ®¾ÙÐÐÌ×ÆÚ±£Öµ¡£¹ú¼ÊÍ­ÆÚ»õÂòͨÁ˺£ÄÚÆÚ»õÊг¡ºÍ¹ú¼ÊÊг¡µÄ±ÚÀÝ£¬ÊµÏÖ»¦Í­¡¢¹ú¼ÊÍ­ºÍÂ×Í­¼ÛÇ®µÄÁª¶¯¡£ÉÌÒµÆóÒµ¡¢¹¤ÒµÁ´ÆóÒµºÍÍâÑóÆóÒµ¿ÉÒÔÑ¡Ôñ***ÓÅÊÆµÄ¼ÛÇ®¾ÙÐÐÌ×ÆÚ±£Öµ£¬¹æ±Ü¼ÛÇ®²¨¶¯Î£º¦ £»µÚ¶þ£¬ÔöÌíÆóÒµÌ×Àû·¾¶£¬Ôö½øÆÚ»õÁ÷ºÍÏÖ»õÁ÷ϸÃÜÍŽá¡£¹ú¼ÊÍ­ÆÚ»õÂòͨÁËÄÚÍâÊг¡£¬ÌṩÁ˱£Ë°Í­ÉúÒⳡºÏ£¬ÔöÌí¹ú¼ÊÍ­ºÍÂ×Í­¡¢¹ú¼ÊÍ­ºÍ»¦Í­µÄÌ×Àûʱ»ú£¬ÎüÒýÌ×ÀûÕß¼ÓÈë¹ú¼ÊÍ­ÆÚ»õÉúÒâ¡£Ò»·½Ã棬¹ú¼ÊÍ­ÆÚ»õµÄÉÏÊиıäÁ˹ŰåµÄ±£Ë°ÇøÍ­ÉÌҵģʽ£¬ÎªÆÚÍû¼ÓÈë±¨Ë°ÇøÍ­ÉúÒâµÄͶ×ÊÕߺÍÉÌÒµÉÌÌṩÁËÉúÒⳡºÏ¡£ÁíÒ»·½Ã棬¹ú¼ÊÍ­ÆÚ»õºÏԼΪÊг¡Ìṩ±ãµ±µÄÌ×ÆÚ±£Öµ¹¤¾ß£¬ÓÈÆäÊǵ±ÎÞΣº¦Ì×Àûʱ»ú·ºÆðʱ£¬¹ú¼ÊÍ­ÆÚ»õµÄÊг¡¼ÓÈë¶È½«ÏÔ×ÅÉÏÉý £»µÚÈý£¬¹ú¼ÊÍ­ÆÚ»õµÄÍÆ³ö½«ÎªÆóÒµÓÅ»¯Ì×ÆÚ±£ÖµÐ§¹û£¬ÊµÏÖÌ×ÆÚ±£ÖµÏ¸Ä廯Ìṩ×ÊÖú¡£

Îå¡¢»ùÓÚ¹ú¼ÊÍ­ÆÚ»õÉÏÊУ¬¹ú¼ÊÍ­ÊдӲî±ðÆ«ÏòÆÊÎöδÀ´Éú³¤

   1.¹ú¼ÊÍ­ÉÏÊÐÏÖ×´

¡¡¡¡ºã¾ÃÒÔÀ´£¬ÓÉÓÚÍ­±ê×¼»¯¡¢Ò×Öü´æµÄÌØµã£¬Í­µÄÏÖ»õÉÌÒµ¸ß¶ÈÊг¡»¯ÇÒÓÐ׿«¸ßµÄÁ÷¶¯ÐÔ¡£Ò²Òò´ËÍ­Èë¿ÚÉÌÒµ³ÉΪÎÒ¹úÌØÓÐÈÚ×ÊÇéÐÎϵÄÒÔÈÚ×ÊΪĿµÄÉÌÒµµÄÓÅÒìÔØÌ壬¶øÈÚ×ÊÉÌÒµµÄ´ó×Ú±£´æÒ²Ê¹µÃº£ÄÚÍ­¼Ûºã¾ÃµÍÓÚÍâÑóÍ­¼Û¡£ÓÉÓÚÈë¿ÚÍ­¾«¿óµÈÖÊÁÏÐèÒªÓÃLMEÃÀÔªÀ´¼Æ¼Û£¬¶ø²úÆ·ÔÚº£ÄÚÏúÊÛÔòÒªÓÃÉϺ£ÆÚÍ­¼ÛÇ®¡£ÉÏÊöºã¾Ãµ¹¹ÒµÄÄÚÍâ¼ÛÇ®¹ØÓÚÑÏÖØÒÀÀµÖÊÁÏÈë¿ÚµÄº£ÄÚÍ­Ò±Á¶¹¤ÒµºÍ²¿·ÖÖÊÁÏÒÀÀµÈë¿ÚµÄÍ­¼Ó¹¤ÆóÒµ£¬×ÔÈ»ÊǸö¡°Åâ±¾µÄÉúÒ⡱¡£¶øÓÉÓÚÐèÒª°â»ØÕâ¡°Åâ±¾µÄÉúÒ⡱£¬º£ÄÚÖÖÖÖÍ­ÆóÔò²»µÃ²»ÔÚµã¼ÛºÍ±£ÖµÀú³ÌÖУ¬ÔÚÆÚ»õÊг¡²«¼ÛÇ®ÒÔÇóıȡÀûÈ󡣯äЧ¹û¿ÉÏë¶øÖª£¬¶àÄêÀ´ÖÖÖÖ°¸ÀýÒ»Ö±ÓÚ¶ú¡£

¡¡¡¡ÓÉÓÚÎÒ¹ú¶ÔÍ­ÐèÇóÖØ´ó£¬¼ÓÉÏÄÚÍâ±È¼Ûºã¾Ãµ¹¹Ò£¬Îª×èÖ¹Èë¿Ú¿÷Ëð£¬Èë¿Úµ½°¶Í­²»µÃ²»¶Ú·ÅÓÚÉϺ£±£Ë°Çø¿ÍÕ»¡£½Ï³¤Ê±¼äÒÔÀ´£¬ÉϺ£±£Ë°ÇøÍ­¿â´æÊýÄ¿Áè¼Ýº£ÄÚÍê˰ͭ¿â´æÊýÄ¿ºÍLMEÈ«Çò¿ÍÕ»¿â´æµÄ×ܺÍ¡£¶øÓÉÓÚÉϺ£ÆÚÍ­²»ÔÊÐí¾³ÍâÆóÒµ¼ÓÈ룬ÉϺ£ÆÚÍ­¼ÛÇ®ÎÞ·¨Îª¹ØÍâµÄ±£Ë°ÇøÍ­ÉÌÒµ×÷¼Û¡£×÷Ϊ¾³ÄÚ(¶ø¹ØÍâ)µÄÉϺ£±£Ë°ÇøÍ­ÉÌÒµ£¬È´ÒªÑ¡ÓÃLMEÃÀÔª¼ÛÇ®¼ÓCIFµ½°¶ÃÀÔªÉýË®µÄÐÎʽÀ´×÷¼Û¡£

¡¡¡¡Ã¿ÄêÎÒ¹úÆóÒµºÍÍâÑó¹©Ó¦É̵ĵç½âÍ­Äê¶È¹©Ó¦³¤µ¥ÒÔ¼°Í­¾«¿ó¼Ó¹¤·ÑµÄÄê¶È³¤µ¥Ì¸ÅУ¬ÊÇÐÐÒµ***¼èÄѵϰÌâ¡£Ò²Òò´Ë²ÅÓÐÁËCSPT(ÖйúÍ­Ò±Á¶ÆóÒµ²É¹ºÐ¡×é)ÍŽảÄÚÖ÷ҪͭұÁ¶ÆóÒµºÍÍâÑóÍ­¿ó¹©Ó¦ÉÌ̸ÅмÛÇ®¡£

¡¡¡¡2.¹ú¼ÊÍ­ÉúÒâʱ»ú

¡¡¡¡×÷Ϊº£ÄÚ×ÅÃû¶È***¸ßºÍ¹ú¼ÊÓ°ÏìÁ¦***´óµÄÆÚ»õºÏÔ¼£¬¶àÄêÀ´£¬ÉϺ£ÆÚÍ­ºÍLMEÆÚÍ­Ö®¼ä±£´æ×ŷdz £»îÔ¾µÄÌ×ÀûÉúÒ⡣ͭÆÚ»õµÄ¿ç¾³Ì×ÀûÉúÒâ±£´æ³¤´ïÈýÊ®ÄêÖ®¾Ã£¬È»¶øÓÉÓÚÄÚÍâ×ÊÔ´Êг¡µÄ¸îÁѺÍÈËÃñ±Ò²»¿É×ÔÓɶһ»µÄ***£¬¿ç¾³Í­µÄÌ×Àû¸ü¶àʱ¼äÓÉÓÚ¼ÛÇ®µ¥ÏòµÄ´ó·ù²¨¶¯¹ØÓÚ×ʽðÖÎÀíºÍΣº¦¹Ü¿ØµÄѹÁ¦¶øÊ¹Ì×ÀûÉúÒâΣº¦¶¸Ôö¡£

¡¡¡¡Í¨¹ýÄÜÔ´ÖÐÐĹú¼ÊÍ­ºÏÔ¼£¬Ô­ÓеÄÉϺ£ÆÚÍ­ºÍLMEÍ­Ö®¼ä×è¸ô½«±»Âòͨ£¬Íâ×ʼÓÈëÎÒ¹úÍ­ÆÚ»õÊг¡Ò²½«Á÷ͨÎÞ×è¡£ÕâÒâζ×ÅÔÚÉϺ£ÆÚÍ­ºÍ¹ú¼ÊÍ­Ö®¼ä½«±£´æÎÞ¿ç¾³Õϰ­¡¢ÎÞ»ãÂÊΣº¦µÄÌ×ÀûÉúÒâ¡£ÔÚÊг¡ÊµÁ¦³ä·Ö¼ÓÈë¡¢¸÷·½²©Þijä·ÖµÄÇéÐÎ֮ϣ¬¼´ÉϺ£ÆÚÍ­ºÍINE¹ú¼ÊÍ­Ö®¼äµÄÎÞÕϰ­Ì×Àû³ä·Ö±¬·¢£¬Í¬Ê±INEÍ­ºÍLMEÍ­Ö®¼äÎ§ÈÆ×ÅINE¼ÛÇ®Òþº¬µÄCIFÃÀÔªÉýË®µÄÌ×ÀûºÍÎïÁ÷³ä·Ö±¬·¢µÄÇéÐÎÏ£¬²»Ô¶µÄδÀ´£¬ÉϺ£ÆÚÍ­¡¢INE¹ú¼ÊÍ­ÒÔ¼°LMEÃÀԪ֮ͭ¼äµÄÏà¶Ô¼ÛÇ®½«´¦ÓÚºÜÊÇ***ºÍ±âƽµÄÇø¼ä²¨¶¯¡£Õ⽫ÏÔÖø¸ÄÉÆº£ÄÚÍ­Èë¿ÚÆóÒµÒÔ¼°Í­Ò±Á¶ÆóÒµµÄ±¾Ç®¿ØÖƺÍÀûÈó״̬¡£¶øÔÚÊг¡¸÷·½ÊµÁ¦¼ÓÈëÉÐδ³ä·Ö£¬¼´¹ú¼ÊÍ­ÉÏÊÐÖ®³õµÄ6¡ª12¸öÔ£¬½«ÊÇ¡°ÖÇ»Û×ʽ𡱠Ì×ÀûµÄ***ÀíÏëµÄʱ»ú¡£

¡¡¡¡3.¹ú¼ÊÍ­Êг¡Õ¹Íû

¡¡¡¡ÉϺ£¹ú¼ÊÄÜÔ´ÉúÒâÖÐÐĹú¼ÊÍ­ºÏÔ¼½»¸î±êµÄÎïΪÉϺ£±£Ë°ÇøµÄ***Òõ¼«Í­£¬ÈËÃñ±Ò¾»¼ÛÉúÒâµÄºÏÔ¼½«ÎªÏÖÓб£Ë°ÇøÍ­¿â´æµÄÉÌҵʵÏÖÈËÃñ±Ò¶¨¼Û£¬Í¬Ê±ÕâЩͭµÄÏÖ»õÉÌÒµÉ̶àÁËÒ»¸ö¹ú¼ÒÐÅÓü¶µÄÉúÒâµÐÊÖ¡ª¡ªÉϺ£¹ú¼ÊÄÜÔ´ÉúÒâÖÐÐÄ£¬Õ⽫¼«´óµØÌá¸ß±£Ë°ÇøÍ­ÏÖ»õÉÌÒµµÄÁ÷¶¯ÐÔ¡£

¡¡¡¡Ëæ×Źú¼ÊÍ­ºÏÔ¼ÔÚÔ¶ÆÚÔ·ÝÉÏÁ÷¶¯ÐÔµÄÌáÉý¼´Ô¶ÆÚÇúÏßµÄÐγÉ£¬º£ÔËÉÌҵͭÒÔÖ³¤µ¥ÉÌҵͭµÄºÏÔ¼¶¨¼ÛÒ²»áÖð²½²ÎÕÕ¹ú¼ÊÍ­Ô¶ÆÚºÏÔ¼¼ÛÇ®À´¶¨¼Û¡£Ò»Äê»òÕßÁ½ÄêºóµÄ½ñÌ죬µ±Codelco(ÖÇÀû¹ú¼ÒÍ­Òµ¹«Ë¾)±¨³öÀàËÆ½ñÌì¸øÎÒ¹ú¿Í»§2021Ä곤µ¥¼ÛÇ®88ÃÀÔªÉýË®µÄʱ¼ä£¬ÎÒ¹ú¿Í»§»áÌáÐÑÄÏÃÀ¹©Ó¦É̲ÎÕÕ(¶ÔÓ¦ÆäËùÒþº¬µÄÃÀÔªÉýË®)ÒÔÖ½ÓÄÉINE¹ú¼ÊÍ­ÈËÃñ±ÒµÄ¼ÛÇ®À´×÷¼ÛËûÃÇÖ®¼äµÄÉÌÒµÌõÔ¼¡£

Óë´Ëͬʱ£¬ÍâÑóµÄ´óÐÍ¿óɽºÍÖ÷Á÷ÉÌÒµÉÌÒ²ÔÚÇ×½ü¹Ø×¢¸ÃºÏÔ¼µÄÏ£Íû¡£Î´ÀíÓÉÓÚ¹ú¼ÊÍ­Õâ¸ù¡°¹ÜµÀ¡±µÄ±£´æ£¬ÉϺ£ÆÚÍ­¡¢INE¹ú¼ÊÍ­ºÍLMEÍ­µÄ¼ÛǮ֮¼äµÄ¼ÛÇ®µ¹¹Ò½«»á´ó´óËõС£¬¶øÕ⽫ʹÎÒ¹úÍ­Ò±Á¶ÆóÒµÓж¯Á¦ºÍÆäÖÊÁϹ©Ó¦ÉÌЭÉÌÆ¾Ö¤INE¹ú¼ÊÍ­À´¶¨¼ÛÆäÖÊÁϲɹºÌõÔ¼£¬¼ÈïÔÌ­ÁËÖÊÁϸßÂò²úÆ·µÍÂôµÄËðʧ£¬Í¬Ê±ÒÔÈËÃñ±ÒÀ´½áËãÒ²×èÖ¹ÁËÍâ»ã²¨¶¯µÄΣº¦ºÍÍâ»ã±£ÖµµÄĦ²ÁËðʧ¡£

ȪԴ£ºÍ­Ðű¦

 


ÃâÔðÉùÃ÷£º±¾Õ¾²¿·ÖͼƬºÍÎÄ×ÖȪԴÓÚÍøÂçÍøÂçÕûÀí£¬½ö¹©Ñ§Ï°½»Á÷£¬°æÈ¨¹éÔ­×÷ÕßËùÓУ¬²¢²»´ú±íÎÒÕ¾¿´·¨¡£±¾Õ¾½«²»¼ç¸ºÈκÎÖ´·¨ÔðÈΣ¬ÈôÊÇÓÐÇÖÕ¼µ½ÄúµÄȨÁ¦£¬ÇëʵʱÁªÏµag¹Ù·½µç×ÓÆ½Ì¨É¾³ý¡£

18638867822

ÍøÕ¾µØÍ¼