Ðû²¼Ê±¼ä£º2021-11-16µã»÷£º6623
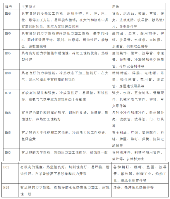
ͨË×»ÆÍÊÇÖ¸ÒÔCuºÍZnΪÖ÷ÒªÔªËØµÄ¶þÔªºÏ½ð£¬ÓֽмòÆÓ»ÆÍ¡£ÆäÖÐп´ó×ÚÏûÈÚÓÚÍÖУ¬µ«¿ÉÏÖʵӦÓõÄÊǺ¬Ð¿ÔÚ50%ÒÔÄڵĻÆÍ£¬¹²ÓÐ10¸öÅÆºÅ£ºH96¡¢H90¡¢H85¡¢H80¡¢H70¡¢H68¡¢H65¡¢H63¡¢H62¡¢H59¡£
п£¨Zn£©ÔÚͨË×»ÆÍÖÐÖ÷ÒªÊÇ×÷Ϊ¹ÌÈÜÇ¿»¯ºÏ½ðÔªËØ¼ÓÈëµÄ¡£Ð¿¿É´ó×Ú¹ÌÈÜÓÚÍ£¬¹ÌÈÜÓÚÍÖеÄпÔÚ²î±ðµÄŨ¶È¹æÄ£ÄÚÌåÏÖ³ö²î±ðµÄ¾§¸ñ½á¹¹¡£ÍÖеÄпµÄ×÷ÓÃÓУº



¶þ¡¢»ÆÍÀà°å´ø²ÄÉú²ú¹¤ÒÕÒªµã
1¡¢Öý¶§¼ÓÈÈ¡£¸ßп»ÆÍÔÚ¸ßÎÂÏÂÒס°ÍÑп¡±£¬Ò»Ð©ÖØ´ó»ÆÍ¾ßÓнϴóµÄÖýÔìÓ¦Á¦£¬Òò´Ë£¬´ó¶¼»ÆÍ²»Ò˸ßοìËÙ¼ÓÈÈ¡£Â¯ÄÚÆø·ÕÒËÓÃ΢Ñõ»¯Æø·Õ¡£
2¡¢ÈÈÔþ¡£Ò»Ð©»ÆÍ£¨Èç¸ßп»ÆÍµÈ£©ÔÚ¸ßÎÂϳý¦ÁÏàÍâÉÐÓдàÐÔ¦ÂÏ࣬ÈÈÔþʱ***ºÃÄܱܿª´àÐÔζÈÇø£¬ÒÔÃⱬ·¢ÁÑÎÆ¡£µÍп¼òÆÓ»ÆÍ£¨ÈçH96¡¢H90µÈ£©ËÜÐԽϺ㬿ÉÒÔÔڽϴóµÄζȹæÄ£ÄÚÈÈÔþ£¬¶øÇ¦»ÆÍµÈÒ»Ð©ÖØ´ó»ÆÍµÄ¸ßÎÂËÜÐÔÓÐÏÞ£¬Òò´ËÈÈÔþµÄζȹæÄ£½ÏÕ£¬ÒªÊµÑé¿ìËÙÔþÖÆ£¬×¢ÖؽµÎ¡£
3¡¢ÀäÔþ¡£¼òÆÓ»ÆÍÒ²ÓÐÏ൱ºÃµÄËÜÐÔ£¬¼Ó¹¤Âʿɴï75%ÒÔÉÏ£¬¶ø´ó´ó¶¼ÖØ´ó»ÆÍËÜÐԽϲÓеļӹ¤ÂÊȱ·¦50%¡£Òò´Ë£¬ÔÚ×ܼӹ¤ÂÊÉè¼ÆÊ±Ó¦ÁôÓÐÓàµØ£¬ÒÔÃâÁѱߡ¢¶Ï´ø¡£
4¡¢ÍË»ð¡£Ä³Ð©»ÆÍ£¨ÈçHPb59-1¡¢H62µÈ£©¶ÔÄÚÓ¦Á¦½ÏÁ¿Ãô¸Ð£¬Ó¦ÔÚÀä¼Ó¹¤ºó24hÄÚ¾ÙÐÐÍË»ð£¬ÒÔÃâÒòÄÚÓ¦Á¦½Ï´ó¶ø×ÔÐпªÁÑ»ò±äÐΣ¨ÈçÆ°ÓÍ£©¡£¶Ô¸ßп»ÆÍ£¬ÍË»ðζÈÒËÈ¡ÏÂÏÞ£¬±ÜÃâ¸ßÎÂÍÑп£¬Ê¹ÖÆÆ··ºÆð¡°ÂéÃæ¡±È±ÏÝ¡£ÓÉÓÚ½½Öýʱ»ÆÍÖеÄп¼æÓгýÆø×÷Ó㬽ðÊôÖеĺ¬ÓîÁ¿½ÏÉÙ£¬Òò¶øÍË»ðʱ±£»¤ÐÔÆøÌåÖеÄÇ⺬Á¿¿ÉÒÔ±È×ÏÍÍË»ðʱ¸ßһЩ¡£
5¡¢Ï´åªÓ뾫Õû¡£»ÆÍËáϴʱ£¬ËáҺŨ¶È²»Ò˹ý¸ß£¬Ê±¼ä²»Ò˹ý³¤£¬ÒÔÃâ¹ýËáÏ´¶ø¡°ÍÑп¡±¡£¸ßп»ÆÍÓ²ÖÆÆ·ºÍ°ëÓ²ÖÆÆ·²»ÒËÖØ¸´½ÃÖ±£¬²»È»±ØÐèʵʱ¾ÙÐÐÏû³ýÓ¦Á¦ÍË»ð¡£
ȪԴ£ºÍøÂçÕûÀí
ÃâÔðÉùÃ÷£º±¾Õ¾²¿·ÖͼƬºÍÎÄ×ÖȪԴÓÚÍøÂçÍøÂçÕûÀí£¬½ö¹©Ñ§Ï°½»Á÷£¬°æÈ¨¹éÔ×÷ÕßËùÓУ¬²¢²»´ú±íÎÒÕ¾¿´·¨¡£±¾Õ¾½«²»¼ç¸ºÈκÎÖ´·¨ÔðÈΣ¬ÈôÊÇÓÐÇÖÕ¼µ½ÄúµÄȨÁ¦£¬ÇëʵʱÁªÏµag¹Ù·½µç×ÓÆ½Ì¨É¾³ý¡£