宣布时间:2021-10-25点击:2489





在2016年-2035年的二十年间,我国和全天下汽车用锂离子电池用铝箔的复合增添率可抵达15%或甚至更高一些,自1888年铝的工业化生产以来,历来没有一种产品以云云高的增添率一连这么长时间高速增添。本文先容了有关电子/电池铝箔的基本看法,还较详细地先容了近几年来我国已建成和在建的电子/电池箔企业的概况。凭证笔者查阅的数据,阻止2021年,天下电子/电池铝箔有一定规模的生产企业凌驾200家,总生产能力约每年150万吨。我国电池箔的产量完全可以知足汽车电池的生长对铝箔的需求。笔者建议,为了提高锂离子电池的各项性能特殊是清静性能,宜增强新电池研发。
铝箔是指厚度≤0.2mm的铝及铝合金的薄带材,在其他一些国家有差别的划定(表1)。
铝箔一样平常按厚度、状态和用途的差别举行分类。
按厚度分:凡大于0.012mm的铝箔称为单张箔,小于即是0.012mm的称双张箔;也有把厚度在小数点后带一个0的称为单零箔,在小数点后带两个0的称为双零箔,如0.005mm箔可称为双零5箔。
按状态可分为全硬箔、软状态箔、半硬箔、3/4硬箔、1/4硬箔。全硬箔是指轧制(完全退火带卷并经>75%冷轧)后未经退火的箔,如器皿箔、装饰箔、药箔等;软状态箔是指冷轧后经完全退火的箔,如食物、香烟等复合包装质料及电器箔等;凡铝箔抗拉强度介于全硬箔和软状箔之间的称半硬箔,如空调箔、瓶盖箔等;凡其抗拉强度介于全硬箔和半硬箔之间的为3/4硬箔,如空调箔、铝塑管用箔等;铝箔的抗拉强度介于软状态箔和半硬箔之间的称为1/4硬箔。
按外貌状态可分为单面光箔和双面光箔。铝箔轧制分单张轧制和双合轧制,单张轧制时,箔的两面都与辊面接触,两面都有亮丽的金属光泽,被称为双面光箔。双合轧制时每张箔只有一面与轧辊接触,与轧辊接触那面灼烁,铝箔之间相互接触的那两面发暗,这种箔称为单面光箔。双面光铝箔的***小厚度主要取决于事情辊直径巨细,通常不小于0.01mm,单面光箔的厚度通常不大于0.03mm,现在的***小厚度可达0.004mm。
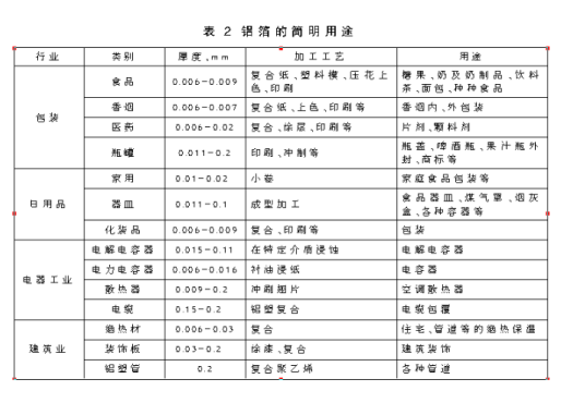
铝箔按用途可分为包装箔、药箔、日用品箔、电池箔、电器电子箔、修建箔等。
铝箔的用途见表2。
电池箔与电器箔
电池箔是用于制造电池种种工件的铝箔,而电器箔是用于制造其它电器种种工件的铝箔,它们又可以统称电子箔。电池箔是一类高手艺产品,在以后几年内,其年复合增添率可达15%以上。电缆箔及电池箔的力学性能见表3及表4。2019年-2022年是中国电池箔企业大生长时期,已投产及在建的企业有约200家,总生产能力约150万吨。
电解电容器铝箔着实是一种深加工产品。它是一种在极性条件下事情的侵蚀质料,对箔的组织有较高的要求,所用铝箔有3种:厚0.015-0.06mm的阴极箔,厚0.065-0.1mm的高压阳极箔,厚0.06-0.1mm的低压阳极箔。阳极箔用的是工业高纯铝,质量分数应大于即是99.93%,而高压阳极用的铝的纯度宜大于即是4N。工业高纯铝的主要杂质为Fe、Si、Cu,尚有作为微量元素的Mg、Zn、Mn、Ni、Ti也宜作为杂质看待。中国标准仅对Fe、Si、Cu的含量作了划定,对其它元素含量没有明确划定,外洋电池铝箔的杂质含量显着低于海内。
按GB/T8005.1,厚度不小于0.001mm且小于0.01mm的铝箔称为双零箔,常用的合金有1145、1235、1350等,用得较多的为1235,其Fe/Si比值为2.5-4.0。厚度不小于0.01mm且小于0.10mm.的铝箔称为单零箔,电容器多用1235-H18(厚0.020-0.050mm);手机电池用的为1145-H18、8011-H18,厚0.013-0.018mm;电缆箔用的为1235-O,厚0.010-0.070mm。厚度0.10-0.20mm的箔称为无零箔,主要品种为装饰箔、空调箔、电缆箔、酒瓶盖箔、百叶窗箔。
2020年中国铝箔工业概览
按中国有色金属加工工业协会与北京安乐科信息股份有限公司的团结统计,2020年中国铝材产量达4210万吨,铝箔带坯72万吨,铝箔产量415万吨,成材率88%,居天下前线,带坯产量比上年度上升3.7%。铝箔分品种产量见表5,由表中数据可见,除空调箔比上年度下降外,其它均有所上升,特殊是电池箔的上升幅度***大,为16.7%,主要受汽车电池上升的拉动。2020年中国入口铝箔7.2万吨,比2019年的入口量增添4.8%,2020年出口铝箔123.3万吨,同比下降4.8%。
2020年,中国铝箔行业申请***1660件,其中发明***500件,适用新型***1121件,外观设计***39件。
据统计,2020年箔带轧制线凌驾500条,生产能力凌驾550万吨/年。阻止2020年,中国入口的德国阿申***箔轧机60-70台。
铝箔在中国以工业应用居首位,占比凌驾60%,而工业蓬勃国家铝箔在包装和家用领域的应用占比大于60%。中国人均铝箔包装消耗量2020年为0.72kg,与欧洲、北美的约1.2kg,日本的约0.9kg相比有较大差别,铝箔在海内包装领域应用仍具有一定的增添空间。国家于2020年公布了禁塑令,并设定2023年为时间节点。另外绿色清费理念深入人心,铝箔包装将大有可为。
泉源:中国有色金属报 作者:王祝堂
免责声明:本站部分图片和文字泉源于网络网络整理,仅供学习交流,版权归原作者所有,并不代表我站看法。本站将不肩负任何执法责任,若是有侵占到您的权力,请实时联系ag官方电子平台删除。