ag¹Ù·½µç×ÓÆ½Ì¨

½Ó´ýÀ´µ½ag¹Ù·½µç×ÓÆ½Ì¨¹Ù·½ÍøÕ¾
ag¹Ù·½µç×ÓÆ½Ì¨Ñ§ÌÃ

Éî¶ÈºÃÎÄ £¬ÂÁºÏ½ðµÄº¸½ÓÒªÁìºÍÖÊÁÏÑ¡ÓôóÈ«

Ðû²¼Ê±¼ä£º2021-07-21µã»÷£º2687

ÂÁºÏ½ðµÄº¸½ÓÒªÁìÐí¶à £¬ÖÖÖÖÒªÁìÓÐÆä²î±ðµÄÓ¦Óó¡ºÏ¡£³ýÁ˹ŰåµÄÈÛº¸¡¢µç×躸¡¢Æøº¸ÒªÁìÍâ £¬ÆäËûһЩº¸½ÓÒªÁ죨ÈçµÈÀë×Ó»¡º¸¡¢µç×ÓÊøº¸¡¢Õæ¿ÕÀ©É¢º¸µÈ£©Ò²¿ÉÒÔÈÝÒ׵ؽ«ÂÁºÏ½ðº¸½ÓÔÚÒ»Æð¡£

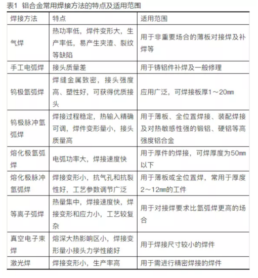
1.ÂÁºÏ½ð³£Óú¸½ÓÒªÁìµÄÌØµã¼°ÊÊÓùæÄ£

ÂÁºÏ½ð³£Óú¸½ÓÒªÁìµÄÌØµã¼°ÊÊÓùæÄ£¼û±í1¡£Ó¦Æ¾Ö¤ÂÁ¼°ÂÁºÏ½ðµÄÅÆºÅ¡¢º¸¼þºñ¶È¡¢²úÆ·½á¹¹ÒÔ¼°¶Ôº¸½ÓÐÔµÄÒªÇóµÈÑ¡Ôñ¡£

image.png

£¨1£©Æøº¸

Ñõ£­ÒÒÈ²Æøº¸»ðÑæµÄÈȹ¦ÂʵÍ £¬ÈÈÁ¿½ÏÊèÉ¢ £¬Òò´Ëº¸¼þ±äÐδó¡¢Éú²úÂʵÍ¡£ÓÃÆøº¸º¸½Ó½ÏºñµÄÂÁº¸¼þʱÐèÔ¤ÈÈ £¬º¸ºóµÄº¸·ì½ðÊô²»µ«¾§Á£´Ö´ó¡¢×éÖ¯ËÉÉ¢ £¬²¢ÇÒÈÝÒ×±¬·¢Ñõ»¯ÂÁ¼ÐÔÓ¡¢Æø¿×¼°ÁѺ۵ÈȱÏÝ¡£ÕâÖÖÒªÁìÖ»ÓÃÓÚºñ¶È¹æÄ£ÔÚ0.5¡«10©LµÄ²»Ö÷ÒªÂÁ½á¹¹¼þºÍÖý¼þµÄº¸²¹ÉÏ¡£

£¨2£©ÎÙ¼«ë²»¡º¸

ÕâÖÖÒªÁìÊÇÔÚë²Æø±£»¤ÏÂÊ©º¸ £¬ÈÈÁ¿½ÏÁ¿¼¯ÖÐ £¬µç»¡È¼ÉÕÎȹÌ £¬º¸·ì½ðÊôÖÂÃÜ £¬º¸½ÓÌÖÂÛµÄÇ¿¶ÈºÍËÜÐÔ¸ß £¬ÔÚ¹¤ÒµÖлñµÃÆðÀ´Ô½ÆÕ±éµÄÓ¦Óá£ÎÙ¼«ë²»¡º¸ÓÃÓÚÂÁºÏ½ðÊÇÒ»ÖÖ½ÏÍêÉÆµÄº¸½ÓÒªÁì £¬µ«ÎÙ¼«ë²»¡º¸×°±¸½ÏÖØ´ó £¬²»ÒËÔÚÊÒÍâ¶ÌìÌõ¼þϲÙ×÷¡£

£¨3£©ÈÛ»¯¼«ë²»¡º¸

×Ô¶¯¡¢°ë×Ô¶¯ÈÛ»¯¼«ë²»¡º¸µÄµç»¡¹¦ÂÊ´ó £¬ÈÈÁ¿¼¯ÖÐ £¬ÈÈÁ¿Ó°ÏìÇøÐ¡ £¬Éú²úЧÂʱÈÊÖ¹¤ÎÙ¼«ë²»¡º¸¿ÉÌá¸ß2¡«3±¶¡ £¿ÉÒÔº¸½Óºñ¶ÈÔÚ50©LÒÔϵĴ¿ÂÁ¼°ÂÁºÏ½ð°å¡£ÀýÈç £¬º¸½Óºñ¶È30©LµÄÂÁ°å²»±ØÔ¤ÈÈ £¬Ö»º¸½ÓÕý¡¢·´Á½²ã¾Í¿É»ñµÃÍâòƽ»¬¡¢ÖÊÁ¿ÓÅÁ¼µÄº¸·ì¡£°ë×Ô¶¯ÈÛ»¯¼«ë²»¡º¸ÊÊÓÃÓÚ¶¨Î»º¸·ì¡¢¶ÏÐøµÄ¶Ìº¸·ì¼°½á¹¹ÐÎ×´²»¹æÔòµÄº¸¼þ £¬Óðë×Ô¶¯ë²»¡º¸º¸¾æ¿ÉÀû±ãÎÞаµØ¾ÙÐк¸½Ó £¬µ«°ë×Ô¶¯º¸µÄº¸Ë¿Ö±¾¶½Ïϸ £¬º¸·ìµÄÆø¿×Ãô¸ÐÐԽϴó¡£

£¨4£©Âö³åë²»¡º¸

1£©ÎÙ¼«Âö³åë²»¡º¸

ÓÃÕâÖÖÒªÁì¿ÉÏÔןÄÉÆÐ¡µçÁ÷º¸½ÓÀú³ÌµÄÎȹÌÐÔ £¬±ãÓÚͨ¹ýµ÷ÀíÖÖÖÖ¹¤ÒÕ²ÎÊýÀ´¿ØÖƵ绡¹¦Âʺͺ¸·ì³ÉÐΡ£º¸¼þ±äÐÎС¡¢ÈÈÓ°ÏìÇøÐ¡ £¬ÌØÊâÊÊÓÃÓÚ±¡°å¡¢È«Î»Öú¸½ÓµÈ³¡ÒÔÊǼ°¶ÔÈÈÃô¸ÐÐÔÇ¿µÄ¶ÍÂÁ¡¢Ó²ÂÁ¡¢³¬Ó²ÂÁµÈµÄº¸½Ó¡£

2£©ÈÛ»¯¼«Âö³åë²»¡º¸

¿É½ÓÄɵį½¾ùº¸½ÓµçÁ÷С £¬²ÎÊýµ÷Àí¹æÄ£´ó £¬º¸¼þµÄ±äÐμ°ÈÈÓ°ÏìÇøÐ¡ £¬Éú²úÂʸß £¬¿¹Æø¿×¼°¿¹ÁÑÐԺà £¬ÊÊÓÃÓÚºñ¶ÈÔÚ2¡«10©LÂÁºÏ½ð±¡°åµÄȫλÖú¸½Ó¡£

£¨5£©µç×èµãº¸¡¢·ìº¸

¿ÉÓÃÀ´º¸½Óºñ¶ÈÔÚ4©LÒÔϵÄÂÁºÏ½ð±¡°å¡£¹ØÓÚÖÊÁ¿ÒªÇó½Ï¸ßµÄ²úÆ·¿É½ÓÄÉÖ±Á÷¹¥»÷²¨µãº¸¡¢·ìº¸»úº¸½Ó¡£º¸½ÓʱÐèÒªÓýÏÖØ´óµÄ×°±¸ £¬º¸½ÓµçÁ÷´ó¡¢Éú²úÂʽϸß £¬ÌØÊâÊÊÓÃÓÚ´óÅúÁ¿Éú²úµÄÁã¡¢²¿¼þ¡£

£¨6£©½Á°èĦ²Áº¸

½Á°èĦ²Áº¸ÊÇÒ»ÖÖ¿ÉÓÃÓÚÖÖÖֺϽð°åº¸½ÓµÄ¹Ì̬ÅþÁ¬ÊÖÒÕ¡£Óë¹Å°åÈÛº¸ÒªÁìÏà±È £¬½Á°èĦ²Áº¸Î޷ɽ¦¡¢ÎÞÑ̳¾ £¬²»ÐèÒªÌí¼Óº¸Ë¿ºÍ±£»¤ÆøÌå £¬ÌÖÂÛÎÞÆø¿×¡¢ÁÑÎÆ¡£ÓëͨË×Ħ²ÁÏà±È £¬Ëü²»ÊÜÖáÀàÁã¼þµÄ*** £¬¿Éº¸½ÓÖ±º¸·ì¡£ÕâÖÖº¸½ÓÒªÁìÉÐÓÐһϵÁÐÆäËüÓŵã £¬ÈçÌÖÂÛµÄÁ¦Ñ§ÐÔÄܺᢽÚÄÜ¡¢ÎÞÎÛȾ¡¢º¸Ç°×¼±¸ÒªÇóµÍµÈ¡£ÓÉÓÚÂÁ¼°ÂÁºÏ½ðÈÛµãµÍ £¬¸üÊÊÓÚ½ÓÄɽÁ°èĦ²Áº¸¡£

2.ÂÁÓú¸½ÓÖÊÁÏ

£¨1£©º¸Ë¿

½ÓÄÉÆøº¸¡¢ÎÙ¼«ë²»¡º¸µÈº¸½ÓÂÁºÏ½ðʱ £¬ÐèÒª¼ÓÌî³äº¸Ë¿¡£ÂÁ¼°ÂÁºÏ½ðº¸Ë¿·ÖΪͬÖʺ¸Ë¿ºÍÒìÖʺ¸Ë¿Á½´óÀࡣΪÁË»ñµÃÓÅÒìµÄº¸½ÓÌÖÂÛ £¬Ó¦´Óº¸½Ó¹¹¼þʹÓÃÒªÇó˼Á¿ £¬Ñ¡ÔñÊʺÏÓÚĸ²ÄµÄº¸Ë¿×÷ΪÌî³äÖÊÁÏ¡£

Ñ¡Ôñº¸Ë¿Ê×ÏÈҪ˼Á¿º¸·ìÒòËØÒªÇó £¬»¹ÒªË¼Á¿²úÆ·µÄÁ¦Ñ§ÐÔÄÜ¡¢ÄÍÊ´ÐÔÄÜ £¬½á¹¹µÄ¸ÕÐÔ¡¢ÑÕÉ«¼°¿¹ÁÑÐԵȡ£Ñ¡ÔñÈÛ»¯Î¶ȵÍÓÚĸ²ÄµÄÌî³ä½ðÊô £¬¿É´ó´ó¼õСÈÈÓ°ÏìÇøµÄ¾§¼äÁÑÎÆÇãÏò¡£¹ØÓÚ·ÇÈÈ´¦Öóͷ£ºÏ½ðµÄº¸½ÓÌÖÂÛÇ¿¶È £¬°´1000ϵ¡¢4000ϵ¡¢5000ϵµÄÐò´ÎÔö´ó¡£

º¬Ã¾3%ÒÔÉϵÄ5000ϵµÄº¸Ë¿ £¬Ó¦×èÖ¹ÔÚʹÓÃζÈ65¡æÒÔÉϵĽṹÖнÓÄÉ £¬ÓÉÓÚÕâЩºÏ½ð¶ÔÓ¦Á¦ÇÖÊ´ÁÑÎÆºÜÃô¸Ð £¬ÔÚÉÏÊöζȺÍÇÖÊ´ÇéÐÎÖлᱬ·¢Ó¦Á¦ÇÖÊ´¹êÁÑ¡£ÓúϽðº¬Á¿¸ßÓÚĸ²ÄµÄº¸Ë¿×÷ΪÌî³ä½ðÊô £¬Í¨³ £¿É±ÜÃ⺸·ì½ðÊôµÄÁÑÎÆÇãÏò¡£

ÏÖÔÚ £¬ÂÁºÏ½ð³£Óõĺ¸Ë¿´ó¶àÊÇÓë»ùÌå½ðÊôÒòËØÏà½üµÄ±ê׼ůºÅº¸Ë¿¡£ÔÚȱ·¦±ê׼ůºÅº¸Ë¿Ê± £¬¿É´Ó»ùÌå½ðÊôÉÏÇÐÏÂÏÁÌõ´úÓ᣽ÏΪͨÓõĺ¸Ë¿ÊÇHS311 £¬ÕâÖÖº¸Ë¿µÄҺ̬½ðÊôÁ÷¶¯ÐԺà £¬Äý¹ÌʱµÄËõ¶ÌÂÊС £¬ÏêϸÓÅÁ¼µÄ¿¹ÁÑÐÔÄÜ¡£ÎªÁËϸ»¯·ì¾§Á£¡¢Ìá¸ßº¸·ìµÄ¿¹ÁÑÐÔ¼°Á¦Ñ§ÐÔÄÜ £¬Í¨³£ÔÚË¿ÖмÓÈëÉÙÁ¿µÄTi¡¢V¡¢ZrµÈºÏ½ðÔªËØ×÷Ϊ±äÖʼÁ¡£

3.Ñ¡ÓÃÂÁºÏ½ðº¸Ë¿Ó¦×¢ÖصÄÎÊÌâÈçÏÂ

1£©º¸½ÓÌÖÂÛµÄÁÑÎÆÃô¸ÐÐÔ 

 Ó°ÏìÁÑÎÆÃô¸ÐÐÔµÄÖ±½ÓÒòËØÊÇĸ²ÄÓ뺸˿µÄÆ¥Å䡣ѡÓÃÈÛ»¯Î¶ȵÍÓÚĸ²ÄµÄº¸·ì½ðÊô £¬¿ÉÒÔ¼õСº¸·ì½ðÊôºÍÈÈÓ°ÏìÇøµÄÁÑÎÆÃô¸ÐÐÔ¡£ÀýÈç £¬º¸½Ó¹èº¬Á¿0.6%µÄ6061ºÏ½ðʱ £¬Ñ¡ÓÃͳһºÏ½ð×÷º¸·ì £¬ÁÑÎÆÃô¸ÐÐԺܴó £¬µ«Óù躬Á¿5%µÄER4043º¸Ë¿ £¬ÓÉÓÚÆäÈÛ»¯Î¶ȱÈ6061ºÏ½ðµÍ £¬ÔÚÀäÈ´Àú³ÌÖÐÓнϸߵÄËÜÐÔ £¬ÒÔÊÇ¿¹ÁÑÐÔÄÜÓÅÒì¡£±ðµÄ £¬º¸·ì½ðÊô×èֹþÓëÍ­µÄ×éºÏ £¬ÓÉÓÚAl£­Mg£­CuÓкܸߵÄÁÑÎÆÃô¸ÐÐÔ¡£

2£©º¸½ÓÌÖÂÛµÄÁ¦Ñ§ÐÔÄÜ  

¹¤Òµ´¿ÂÁµÄÇ¿¶È***µÍ £¬4000ϵÁÐÂÁºÏ½ð¾ÓÖÐ £¬5000ϵÁÐÂÁºÏ½ðÇ¿¶È***¸ß¡£ÂÁ¹èº¸Ë¿ËäÈ»ÓнϸߵĿ¹ÁÑÐÔÄÜ £¬µ«º¬¹èº¸Ë¿µÄËÜÐԽϲî £¬ÒÔÊǶԺ¸ºóÐèÒªËÜÐÔ±äÐμӹ¤µÄÌÖÂÛÀ´Ëµ £¬Ó¦×èֹѡÓú¬¹èº¸Ë¿¡£

3£©º¸½ÓÌÖÂÛµÄʹÓÃÐÔÄÜ  

Ìî³ä½ðÊôµÄÑ¡Ôñ³ýÈ¡¾öÓÚĸ²ÄÉíÌØÊâ £¬»¹ÓëÌÖÂ۵ļ¸ºÎÐÎ×´¡¢ÔËÐÐÖеĿ¹ÇÖÊ´ÐÔÒªÇóÒÔ¼°¶Ôº¸½Ó¼þµÄÍâ¹ÛÒªÇóÓйØ¡£ÀýÈç £¬ÎªÁËʹÈÝÓþßÓÐÓÅÒìµÄ¿¹ÇÖÊ´ÄÜÁ¦»ò±ÜÃâËùÖü´æ²úÆ·¶ÔÆäµÄÎÛȾ £¬Öü´æ¹ýÑõ»¯ÇâµÄº¸½ÓÈÝÆ÷ÒªÇó¸ß´¿¶ÈµÄÂÁºÏ½ð¡£ÔÚÕâÖÖÇéÐÎÏ £¬Ìî³ä½ðÊôµÄ´¿¶ÈÖÁÉÙÒªÏ൱ÓÚĸ²Ä¡£

£¨2£©º¸Ìõ

ÂÁºÏ½ðº¸ÌõÐͺ𢹿¸ñÓëÓÃ;¼û±í2¡£ÂÁºÏ½ðº¸ÌõµÄ»¯Ñ§ÒòËØºÍÁ¦Ñ§ÐÔÄܼû±í3¡£

image.png

£¨3£©±£»¤ÆøÌå

º¸½ÓÂÁºÏ½ðµÄ¶èÐÔÆøÌåÓÐë²ËùºÍº¤Æø¡£ë²ÆøµÄÊÖÒÕÒªÇóΪAr£¾99.9%,Ñõ£¼0.005% £¬Ç⣼0.005% £¬Ë®·Ö£¼0.02mg/L £¬µª£¼0.015%¡£Ñõ¡¢µªÔö¶à £¬¾ù¶ñ»¯Òõ¼«Îí»¯×÷Óá£Ñõ£¾0.3% £¬ÔòʹÎÙ¼«ÉÕËð¼Ó¾ç £¬Áè¼Ý0.1%ʹº¸·ìÍâòÎÞ¹âÔó»ò·¢ºÚ¡£

ÎÙ¼«ë²»¡º¸Ê± £¬½»Á÷¼Ó¸ßƵº¸½ÓÑ¡Óô¿ë²Æø £¬ÊÊÓôóºñ¶È°å£»Ö±Á÷Õý¼«ÐÔº¸½ÓÑ¡ÓÃAr+He»ò´¿Ar¡£

ÈÛ»¯¼«ë²»¡º¸Ê± £¬µ±°åºñ£¼25©Lʱ £¬½ÓÄÉ´¿Ar¡£µ±°åºñΪ25¡«50©Lʱ £¬½ÓÄÉÌí¼Ó10%¡«35%ArµÄAr+He»ìÏýÆøÌå¡£µ±°åºñΪ50¡«75©Lʱ £¬Ò˽ÓÄÉÌí¼Ó10%¡«35%»ò50%HeµÄAr+He»ìÏýÆøÌå¡£µ±°åºñ£¾75©Lʱ £¬ÍƼöÌí¼Ó50%¡«75%HeµÄAr+He»ìÏýÆøÌå¡£

4.ÂÁºÏ½ðº¸½Ó¹¤ÒÕ

01.ÂÁºÏ½ðµÄÆøº¸

Ñõ£­ÒÒÈ²Æøº¸µÄÈÈЧÂʵÍ £¬º¸½ÓÈÈÊäÈë²»¼¯ÖÐ £¬º¸½ÓÂÁ¼°ÂÁºÏ½ðʱÐè½ÓÄÉÈÛ¼Á £¬º¸ºóÓÖÐèɨ³ý²ÐÔü £¬ÌÖÂÛÖÊÁ¿¼°ÐÔÄÜÒ²²»¸ß¡£ÓÉÓÚÆøº¸×°±¸¼òÆÓ £¬ÎÞÐèµçÔ´ £¬²Ù×÷Àû±ãÎÞа £¬³£ÓÃÓÚº¸½Ó¶ÔÖ¤Á¿ÒªÇ󲻸ߵÄÂÁºÏ½ð¹¹¼þ £¬Èçºñ¶È½Ï±¡µÄ±¡°å¼°Ð¡Áã¼þ £¬ÒÔ¼°²¹º¸ÂÁºÏ½ð¹¹¼þºÍÂÁÖý¼þ¡£

£¨1£©Æøº¸µÄÌÖÂÛÐÎʽ

Æøº¸ÂÁºÏ½ðʱ £¬²»Ò˽ÓÄÉ´î½ÓÌÖÂÛºÍTÐÎÌÖÂÛ £¬ÕâÖÖÌÖÂÛÄÑÒÔÕûÀíÁ÷ÈëÎó²îÖеIJÐÁôÈÛ¼ÁºÍº¸Ôü £¬Ó¦¾¡¿ÉÄܽÓÄɶԽÓÌÖÂÛ¡£Îª°ü¹Üº¸¼þº¸½Óʱ¼Èº¸Í¸ÓÖ²»ËúÏݺÍÉÕ´© £¬¿ÉÒÔ½ÓÄÉ´ø²ÛµÄµæ°å £¬µæ°åÒ»Ñùƽ³£Óò»Ðâ¸Ö»ò´¿Í­µÈÖÆ³É £¬´øµæ°åº¸½Ó¿É»ñµÃÓÅÒìµÄ±³Ãæ³ÉÐÎ £¬Ìá¸ßº¸½ÓÉú²úÂÊ¡£

£¨2£©Æøº¸ÈÛ¼ÁµÄÑ¡ÓÃ

ÂÁºÏ½ðÆøº¸Ê± £¬ÎªÁËʹº¸½ÓÀú³Ì˳Ëì¾ÙÐÐ £¬°ü¹Üº¸·ìÖÊÁ¿ £¬Æøº¸Ê±ÐèÒª¼ÓÈÛ¼ÁÍù¸´³ýÂÁÍâòµÄÑõ»¯Ä¤¼°ÆäËûÔÓÖÊ¡£

Æøº¸ÈÛ¼Á£¨ÓÖ³ÆÆø¼Á£©ÊÇÆøº¸Ê±µÄÖúÈÛ¼Á £¬Ö÷Òª×÷ÓÃÊÇÈ¥³ýÆøº¸Àú³ÌÖÐÌìÉúÔÚÂÁÍâòµÄÑõ»¯Ä¤ £¬¸Äɯď²ÄµÄÈóʪÐÔÄÜ £¬´Ùʹ»ñµÃÖÂÃܵ帷ì×éÖ¯µÈ¡£Æøº¸ÂÁºÏ½ð±ØÐè½ÓÄÉÈÛ¼Á £¬Ò»Ñùƽ³£ÊÇÔÚº¸Ç°ÈÛ¼ÁÖ±½ÓÈöÔÚ±»º¸¹¤¼þÆÂ¿ÚÉÏ £¬»òÕßÕ´ÔÚº¸Ë¿ÉϼÓÈëÈÛ³ØÄÚ¡£

ÂÁºÏ½ðÈÛ¼ÁÊǼء¢ÄÆ¡¢¸Æ¡¢ï®µÈÔªËØµÄÂÈÈËÑÎ £¬ÊÇÆÆËðºó¹ýɸ²¢°´Ò»¶¨±ÈÀýÅäÖÆµÄ·Û×´»¯ºÏÎï¡£ÀýÈçÂÁ±ù¾§Ê¯£¨Na3AlF6£©ÔÚ1000¡æ½ø¿ÉÒÔÈÜ»¯Ñõ»¯ÂÁ £¬ÓÖÈçÂÈ»¯¼ØµÈ¿ÉʹÄÑÈÛµÄÑõ»¯ÂÁת±äΪÒ×ÈÛµÄÂÈ»¯ÂÁ¡£ÕâÖÖÈÛ¼ÁµÄÈÛµãµÍ £¬Á÷¶¯ÐԺà £¬»¹ÄܸÄÉÆÈÛ»¯½ðÊôµÄÁ÷¶¯ÐÔ £¬Ê¹º¸·ì³ÉÐÎÓÅÒì¡£

£¨3£©º¸×ìºÍ»ðÑæµÄÑ¡Ôñ

ÂÁºÏ½ðÓÐÇ¿ÁÒµÄÑõ»¯ÐÔºÍÎüÆøÐÔ¡£Æøº¸Ê± £¬ÎªÊ¹ÂÁ²»±»Ñõ»¯ £¬Ó¦½ÓÄÉÖÐÐÔÑæ»ò΢Èõ̼»¯Ñ棨ÒÒȲ¼È¹ýÊ£µÄ̼»¯Ñ棩 £¬Ê¹ÂÁÈÛ³ØÖÃÓÚ»¹Ô­ÐÔÆø·ÕµÄ±£»¤Ï¶ø²»±»Ñõ»¯¡£ÑϽû½ÓÄÉÑõ»¯Ñæ £¬ÓÉÓÚÓÃÑõ»¯ÐÔ½ÏÇ¿µÄÑõ»¯Ñæ»áʹÂÁÇ¿ÁÒÑõ»¯ £¬×è°­º¸½ÓÀú³Ì¾ÙÐУ»¶øÒÒȲ¹ý¶à £¬ÓÎÀëµÄÇâ¿ÉÄÜÈÜÈëÈÛ³Ø £¬»á´Ùʹ·ì±¬·¢Æø¿× £¬Ê¹º¸·ìËÉÉ¢¡£

£¨4£©¶¨Î»º¸·ì

Ϊ±ÜÃ⺸¼þÔÚº¸½ÓÖб¬·¢³ß´çºÍÏà¶ÔλÖõÄת±ä £¬º¸¼þº¸Ç°ÐèÒªµã¹Ìº¸¡£ÓÉÓÚÂÁµÄÏßÅòÕÍϵÊý´ó¡¢µ¼ÈÈËÙÂÊ¿ì¡¢Æøº¸¼ÓÈÈÃæ»ý´ó £¬Òò´Ë £¬¶¨Î»º¸·ì½Ï¸Ö¼þÓ¦ÃÜһЩ¡£

¶¨Î»º¸ÓõÄÌî³äº¸Ë¿Óë²úÆ·º¸½ÓʱÏàͬ £¬¶¨Î»º¸½ÓǰӦÔÚº¸·ì¼ä϶ÄÚͿһ²ãÆø¼Á¡£¶¨Î»º¸µÄ»ðÑæ¹¦ÂÊ±ÈÆøº¸Ê±ÉÔ´ó¡£

£¨5£©Æøº¸²Ù×÷

º¸½Ó¸ÖÌúÖÊÁÏʱ £¬¿ÉÒԴӸֲĵÄÑÕɫת±äÅжϼÓÈȵÄζÈ¡£µ«º¸ÂÁʱ £¬È´Ã»ÓÐÕâ¸öÀûÌõ×Ó¼þ¡£ÓÉÓÚÂÁºÏ½ð´ÓÊÒμÓÈȵ½ÈÛ»¯µÄÀú³ÌÖÐûÓÐÑÕÉ«µÄÏÔ×Åת±ä £¬¸ø²Ù×÷Õß´øÀ´¿ØÖƺ¸½ÓζÈÄÑÌâ¡£µ«¿Éƾ֤ÒÔÏÂÕ÷ÏóÕÆÎÕÊ©º¸Ê±»ú£º

1£©µ±±»¼ÓÈȵŤ¼þÍâòÓÉ×ÆË¸°×É«Äð³ÉÒõ»ÞµÄÒø°×É« £¬ÍâòÑõ»¯Ä¤ÆðÖå £¬¼ÓÈÈ´¦½ðÊôÓв¨¶¯Õ÷Ïóʱ £¬Åú×¢¼´½«µÖ´ïÈÛ»¯Î¶È £¬¿ÉÒÔÊ©º¸£»

2£©ÓÃÕºÓÐÈÛ¼ÁµÄº¸Ë¿¶ËÍ·¼°±»¼ÓÈÈ´¦ £¬º¸Ë¿Óëĸ²ÄÄÜÈÛÊÊʱ £¬¼´µÖ´ïÈÛ»¯Î¶È £¬¿ÉÒÔÊ©º¸£»

3£©Ä¸²Ä±ßÀâÓе¹ÏÂÕ÷Ïóʱ £¬Ä¸²ÄµÖ´ïÈÛ»¯Î¶È £¬¿ÉÒÔÊ©º¸¡£

Æøº¸±¡°å¿É½ÓÄÉ×󺸷¨ £¬º¸Ë¿Î»ÓÚº¸½Ó»ðÑæÖ®Ç° £¬ÕâÖÖº¸·¨Òò»ðÑæÖ¸Ïòδº¸µÄÀä½ðÊô £¬ÈÈÁ¿É¢Ê§Ò»²¿·Ö £¬ÓÐÀûÓÚ±ÜÃâÈ۳عýÈÈ¡¢ÈÈÓ°ÏìÇø½ðÊô¾§Á£³¤´óºÍÉÕ´©¡£Ä¸²Äºñ¶È´óÓÚ5©L¿É½ÓÄÉÓÒº¸·¨ £¬´Ë·¨º¸Ë¿ÔÚº¸¾æºóÃæ £¬»ðÑæÖ¸Ïòº¸·ì £¬ÈÈÁ¿ËðʧС £¬ÈÛÉî´ó £¬¼ÓÈÈЧÂʸß¡£

Æøº¸ºñ¶ÈСÓÚ3©LµÄ±¡¼þʱ £¬º¸¾æÇã½ÇΪ20¡«40¡ã£»Æøº¸ºñ¼þʱ £¬º¸¾æÇã½ÇΪ40¡«80¡ã £¬º¸Ë¿Ó뺸¾æ¼Ð½ÇΪ80¡«100¡ã¡£ÂÁºÏ½ðÆøº¸Ó¦Ö»¹Ü½«ÌÖÂÛÒ»´Îº¸³É £¬²»¶Ñ·óµÚ¶þ²ã £¬ÓÉÓÚ¶Ñ·óµÚ¶þ²ãʱ»áÔì³Éº¸·ì¼ÐÔüµÈ¡£

image.png

£¨6£©º¸ºó´¦Öóͷ£

Æøº¸º¸·ìÍâòµÄ²ÐÁôº¸¼ÁºÍÈÛÔü¶ÔÂÁÌÖÂÛµÄÇÖÊ´ £¬ÊÇÂÁÌÖÂÛÈÕºóʹÓÃÖÐÒýÆðË𻵵ÄÔµ¹ÊÔ­ÓÉÖ®Ò»¡£ÔÚÆøº¸ºó1¡«6hÖ®ÄÚ £¬Ó¦½«²ÐÁôµÄÈÛ¼Á¡¢ÈÛÔüϴ媵ô £¬ÒÔ·ÀÒýÆðº¸¼þÇÖÊ´¡£º¸ºóÕûÀí¹¤ÐòÈçÏ¡£

1£©º¸ºó½«º¸¼þ·ÅÈë40¡«50¡æµÄÈÈË®²ÛÖнþ×Õ £¬***ºÃÓÃÁ÷¶¯µÄÈÈË® £¬ÓÃӲëˢˢº¸·ì¼°º¸·ìÖÜΧ²ÐÁôÈÛ¼Á¡¢ÈÛÔüµÄµØ·½ £¬Ö±ÖÁɨ³ýÇå½à¡£

2£©½«º¸¼þ½þÈëÏõËáÈÜÒºÖС£µ±ÊÒÎÂΪ25¡ãÒÔÉÏʱ £¬ÈÜҺŨ¶È15%¡«25% £¬½þ×Õʱ¼äΪ10¡«15min¡£ÊÒÎÂΪ10¡«15¡æÊ± £¬ÈÜҺŨ¶È20%¡«25% £¬½þ×Õʱ¼äΪ15min¡£

3£©½«º¸¼þÖÃÓÚÁ÷¶¯ÈÈË®£¨Î¶ÈΪ40¡«50¡æ£©µÄ²ÛÖнþ×Õ5¡«10min¡£

4£©ÓÃÀäË®½«º¸¼þ³åÏ´5min¡£

5£©½«º¸¼þ×ÔÈ»ÁÀ¸É £¬Ò²¿É·ÅÔÚ¸ÉÔïÏäÖкæ¸É»òÓÃÈÈ¿ÕÆø´µ¸É¡£

2 ÂÁºÏ½ðµÄÎÙ¼«ë²»¡º¸£¨TIGº¸£©

Ò²³ÆÎªÎÙ¼«¶èÐÔÆøÌå±£»¤µç»¡º¸ £¬ÊÇʹÓÃÎÙ¼«Ó빤¼þÖ®¼äÐγɵ绡±¬·¢µÄ´ó×ÚÈÈÁ¿ÈÛ»¯´ýº¸´¦ £¬Íâ¼ÓÌî³äº¸Ë¿»ñµÃÀο¿µÄº¸½ÓÌÖÂÛ¡£ë²»¡º¸º¸ÂÁÊÇʹÓÃÆä¡°Òõ¼«Îí»¯¡±µÄÌØµã £¬×ÔÐÐÈ¥³ýÑõ»¯Ä¤¡£ÎÙ¼«¼°·ìÇøÓòÓÉÅç×ìÖÐÅç³öµÄ¶èÐÔÆøÌåÆÁÕϱ£»¤ £¬±ÜÃ⺸·ìÇøºÍÖÜΧ¿ÕÆøµÄ·´Ó¦¡£

image.png

TIGº¸¹¤ÒÕ***ÊÊÓÚº¸½Óºñ¶ÈСÓÚ3©LµÄ±¡°å £¬¹¤¼þ±äÐÎÏÔ×ÅСÓÚÆøº¸ºÍÊÖ»¡º¸¡£½»Á÷TIGº¸Òõ***ÓÐÈ¥³ýÑõ»¯Ä¤µÄÕûÀí×÷Óà £¬¿ÉÒÔ²»±ØÈÛ¼Á £¬×èÖ¹Á˺¸ºó²ÐÁôÈÛ¼Á¡¢ÈÛÔü¶ÔÌÖÂÛµÄÇÖÊ´¡£ÌÖÂÛÐÎʽ¿ÉÒÔ²»ÊÜ*** £¬º¸·ì³ÉÐÎÓÅÒì¡¢ÍâÃ²×ÆË¸¡£

ë²ÆøÁ÷¶Ôº¸½ÓÇøµÄ³åϴʹÌÖÂÛÀäÈ´¼ÓËÙ £¬¸ÄÉÆÁËÌÖÂÛµÄ×éÖ¯ºÍÐÔÄÜ £¬ÊÊÓÚȫλÖú¸½Ó¡£ÓÉÓÚ²»±ØÈÛ¼Á £¬º¸Ç°ÕûÀíµÄÒªÇó±ÈÆäËûº¸½ÓÒªÁìÑϿᡣ

º¸½ÓÂÁºÏ½ð½ÏÏàÒ˵ŤÒÕÒªÁìÊǽ»Á÷TIGº¸ºÍ½»Á÷Âö³åTIGº¸ £¬Æä´ÎÊÇÖ±Á÷·´½ÓTIGº¸¡£Í¨³£ £¬Óý»Á÷º¸½ÓÂÁºÏ½ðʱ¿ÉÔÚÔØÁ÷ÄÜÁ¦¡¢µç»¡¿É¿ØÐÔÒÔ¼°µç»¡ÕûÀí×÷Óõȷ½ÃæÊµÏÖ***¼ÑÅäºÏ £¬¹Ê´ó´ó¶¼ÂÁºÏ½ðµÄTIGº¸¶¼½ÓÄɽ»Á÷µçÔ´¡£

½ÓÄÉÖ±Á÷Õý½Ó£¨µç¼«½Ó¸º¼«£©Ê± £¬ÈÈÁ¿±¬·¢ÓÚ¹¤¼þÍâò £¬ÐγÉÉîÈÛ͸ £¬¶ÔÒ»¶¨³ß´çµÄµç¼«¿É½ÓÄɸü´óµÄº¸½ÓµçÁ÷¡£×ÝÈ»ÊǺñ½ØÃæÒ²²»ÐèÔ¤ÈÈ £¬ÇÒĸ²ÄÏÕЩ²»±¬·¢±äÐΡ£ËäÈ»ºÜÉÙ½ÓÄÉÖ±Á÷·´½Ó£¨µç¼«½ÓÕý¼«£©TIGº¸ÒªÁìÀ´º¸½ÓÂÁ £¬µ«ÕâÖÖÒªÁìÔÚÒ»Á¬º¸»ò²¹º¸±¡±ÚÈȽ»Á÷Æ÷¡¢¹ÜµÀºñÔÚ2.4©LÒÔϵÄÀàËÆ×é¼þʱÓÐÈÛÉîdz¡¢µç»¡ÈÝÒ׿ØÖÆ¡¢µç»¡ÓÐÓÅÒìµÄ¾»»¯×÷ÓõÈÓŵã¡£

£¨1£©ÎÙ¼«

ÎÙµÄÈÛµãÊÇ3410¡æ £¬ÊÇÈÛµã***¸ßµÄ½ðÊô¡£ÎÙÔÚ¸ßÎÂʱÓÐÇ¿Áҵĵç×Ó·¢ÉäÄÜÁ¦ £¬ÔÚÎٵ缫¼ÓÈë΢Á¿Ï¡ÍÁÔªËØîÊ¡¢î桢ﯵȵÄÑõ»¯Îïºó £¬µç×ÓÒݳö¹¦ÏÔÖø½µµÍ £¬ÔØÁ÷ÄÜÁ¦ÏÔ×ÅÌá¸ß¡£ÂÁºÏ½ðTIGº¸Ê± £¬ÎÙ¼«×÷Ϊµç¼«Ö÷ÒªÆð´«µ¼µçÁ÷¡¢Òýȼµç»¡ºÍά³Öµç»¡Õý³£È¼ÉÕµÄ×÷Óᣳ£ÓÃÎÙ¼«ÖÊÁÏ·Ö´¿ÎÙ¡¢îÊÎÙ¼°îæÎٵȡ£

£¨2£©º¸½Ó¹¤ÒÕ²ÎÊý

ΪÁË»ñµÃÓÅÁ¼µÄº¸·ì³ÉÐμ°º¸½ÓÖÊÁ¿ £¬Ó¦Æ¾Ö¤º¸¼þµÄÊÖÒÕÒªÇó £¬ºÏÀíµØÑ¡¶¨º¸½Ó¹¤ÒÕ²ÎÊý¡£ÂÁºÏ½ðÊÖ¹¤TIGº¸µÄÖ÷Òª¹¤ÒÕ²ÎÊýÓеçÁ÷ÖÖÀà¡¢¼«ÐԺ͵çÁ÷¾Þϸ¡¢±£»¤ÆøÌåÁ÷Á¿¡¢ÎÙ¼«Éì³ö³¤¶È¡¢Åç×ìÖÁ¹¤¼þµÄ¾àÀëµÈ¡£×Ô¶¯TIGº¸µÄ¹¤ÒÕ²ÎÊý»¹°üÀ¨µç»¡µçѹ£¨»¡³¤£©¡¢º¸½ÓËÙÂʼ°ËÍË¿ËÙÂʵÈ¡£

 

¹¤ÒÕ²ÎÊýÊÇÆ¾Ö¤±»º¸ÖÊÁϺͺñ¶È £¬ÏÈÈ·¶¨ÎÙ¼«Ö±¾¶ÓëÐÎ×´¡¢º¸Ë¿Ö±¾¶¡¢±£»¤ÆøÌå¼°Á÷Á¿¡¢Åç×ì¿×¾¶¡¢º¸½ÓµçÁ÷¡¢µç»¡µçѹºÍº¸½ÓËÙÂÊ £¬ÔÙÆ¾Ö¤ÏÖʵº¸½ÓЧ¹ûµ÷½âÓйزÎÊý £¬Ö±ÖÁÇкÏʹÓÃÒªÇóΪֹ¡£

5.ÂÁºÏ½ðTIGº¸¹¤ÒÕ²ÎÊýµÄÑ¡ÓÃÒªµãÈçÏÂ

1£©Åç×ì¿×¾¶Óë±£»¤ÆøÌåÁ÷Á¿  

ÂÁºÏ½ðTIGµÄÅç×ì¿×¾¶Îª5¡«22©L£»±£»¤ÆøÌåÁ÷Á¿Ò»Ñùƽ³£Îª5¡«15L/min¡£

2£©ÎÙ¼«Éì³ö³¤¶È¼°Åç×ìÖÁ¹¤¼þµÄ¾àÀë  

ÎÙ¼«Éì³ö³¤¶È£º¶Ô½Óº¸·ìʱһÑùƽ³£Îª5¡«6©L £¬½Çº¸·ìʱһÑùƽ³£Îª7¡«8©L¡£Åç×ìÖÁ¹¤¼þµÄ¾àÀëÒ»Ñùƽ³£È¡10©L×óÓÒΪÒË¡£

3£©º¸½ÓµçÁ÷Ó뺸½Óµçѹ Óë°åºñ¡¢ÌÖÂÛÐÎʽ¡¢º¸½ÓλÖü°º¸¹¤ÊÖÒÕˮƽÓйØ¡£

ÊÖ¹¤TIGº¸Ê± £¬½ÓÄɽ»Á÷µçÔ´ £¬º¸½Óºñ¶ÈСÓÚ6©LÂÁºÏ½ðʱ £¬***´óº¸½ÓµçÁ÷¿Éƾ֤µç¼«Ö±¾¶d°´¹«Ê½I=£¨60¡«65£©dÈ·¶¨¡£µç»¡µçѹÖ÷ÒªÓÉ»¡³¤¾öÒé £¬Í¨³£Ê¹»¡³¤½üËÆ¼´ÊÇÎÙ¼«Ö±¾¶½ÏÁ¿ºÏÀí¡£

4£©º¸½ÓËÙÂÊ  

ÂÁºÏ½ðTIGº¸Ê± £¬ÎªÁ˼õС±äÐÎ £¬Ó¦½ÓÄɽϿìµÄº¸½ÓËÙÂÊ¡£ÊÖ¹¤TIGº¸Ò»Ñùƽ³£ÊǺ¸¹¤Æ¾Ö¤È۳ؾÞϸ¡¢ÈÛ³ØÐÎ×´ºÍÁ½²àÈÛºÏÇéÐÎËæÊ±µ÷½âº¸½ÓËÙÂÊ £¬Ò»Ñùƽ³£µÄº¸½ÓËÙÂÊΪ8¡«12m/h;×Ô¶¯TIGº¸Ê± £¬¹¤ÒÕ²ÎÊýÉ趨֮ºó £¬ÔÚº¸½ÓÀú³ÌÖк¸½ÓËÙÂÊÒ»Ñùƽ³£ÎȹÌ¡£

5£©º¸Ë¿Ö±¾¶  

Ò»Ñùƽ³£ÓɰåºñºÍº¸½ÓµçÁ÷È·¶¨ £¬º¸Ë¿Ö±¾¶ÓëÁ½ÕßÖ®¼ä³ÊÕý±È¹ØÏµ¡£

image.png

1£©Æø¿×±¬·¢Ôµ¹ÊÔ­ÓÉ 

ë²Æø´¿¶ÈµÍ»òë²Æø¹Ü·ÄÚÓÐË®·Ö¡¢Â©ÆøµÈ£»º¸Ë¿»òĸ²ÄÆÂ¿ÚÖÜΧº¸Ç°Î´ÕûÀíÇå½à»òÕûÀíºóÓÖ±»ÎÛÎˮ·ÖµÈÕ´ÎÛ£»º¸½ÓµçÁ÷ºÍº¸ËÙ¹ý´ó»ò¹ýС£»È۳ر£»¤Ç·¼Ñ £¬µç»¡²»ÎÈ £¬µç»¡¹ý³¤ £¬ÎÙ¼«Éì³ö¹ý³¤µÈ¡£

±ÜÃâ²½·¥ 

°ü¹Üë²ÆøµÄ¹Ü· £¬Ñ¡ÔñÈÏÕæÕûÀíº¸Ë¿¡¢º¸¼þ £¬ÕûÀíºóʵʱº¸½Ó £¬²¢±ÜÃâÔÙ´ÎÎÛȾ¡£¸üÐÂËÍÆø¹Ü· £¬Ñ¡ÔñºÏÊÊµÄÆøÌåÁ÷Á¿ £¬µ÷½âºÃÎÙ¼«Éì³ö³¤¶È£»×¼È·Ñ¡Ôñº¸½Ó¹¤ÒÕ²ÎÊý¡£ÐëҪʱ £¬¿ÉÒÔ½ÓÄÉÔ¤Èȹ¤ÒÕ £¬º¸½ÓÏÖ³¡×°µ²·ç×°Öà £¬±ÜÃâÏÖ³¡ÓзçÁ÷¶¯¡£

2£©ÁÑÎÆ±¬·¢Ôµ¹ÊÔ­ÓÉ  

º¸Ë¿ºÏ½ðÒòËØÑ¡Ôñ²»µ±£»µ±º¸·ìÖеÄþº¬Á¿Ð¡ÓÚ3% £¬»òÌú¡¢¹èÔÓÖʺ¬Á¿Áè¼Ý»®×¼Ê± £¬ÁÑÎÆÇãÏòÔö´ó£»º¸Ë¿µÄÈÛ»¯ÎÂ¶ÈÆ«¸ßʱ £¬»áÒýÆðÈÈÓ°ÏìÇøÒº»¯ÁÑÎÆ£»½á¹¹Éè¼Æ²»¶ÔÀí £¬º¸·ì¹ýÓÚ¼¯ÖлòÊÜÈÈÇøÎ¶ȹý¸ß £¬Ôì³ÉÌÖÂÛî¿°íÓ¦Á¦¹ý´ó£»¸ß×ÇÍ£Áôʱ¼ä³¤ £¬×éÖ¯¹ýÈÈ£»»¡¿ÓûÌîÂú £¬·ºÆð»¡¿ÓÁÑÎÆµÈ¡£

±ÜÃâ²½·¥  

ËùÑ¡º¸Ë¿µÄÒòËØÓëĸ²ÄҪƥÅ䣻¼ÓÈëÒý»¡°å»ò½ÓÄɵçÁ÷Ë¥¼õ×°ÖÃÌîÂú»¡¿Ó£»×¼È·Éè¼Æº¸½Ó½á¹¹ £¬ºÏÀí°²Åź¸·ì £¬Ê¹º¸·ìÖ»¹Ü±Ü¿ªÓ¦Á¦¼¯Öд¦ £¬Ñ¡ÔñºÏÊʵĺ¸½Ó˳Ðò£»¼õСº¸½ÓµçÁ÷»òÊʵ±ÔöÌíº¸½ÓËÙÂÊ¡£

image.png

3£©Î´º¸Í¸±¬·¢Ôµ¹ÊÔ­ÓÉ  

º¸½ÓËٶȹý¿ì £¬»¡³¤¹ý´ó £¬º¸¼þ¼ä϶¡¢ÆÂ¿Ú½Ç¶È¡¢º¸½ÓµçÁ÷¾ù¹ýС £¬¶Û±ß¹ý´ó£»¹¤¼þÆÂ¿Ú±ßÑØµÄë´Ì¡¢µ×±ßµÄÎÛ¹¸º¸Ç°Ã»Óгý¾»£»º¸¾æÓ뺸˿Çã½Ç²»×¼È·¡£

±ÜÃâ²½·¥  

׼ȷѡÔñ¼ä϶¡¢¶Û±ß¡¢ÆÂ¿Ú½Ç¶ÈºÍº¸½Ó¹¤ÒÕ²ÎÊý£»ÔöÇ¿Ñõ»¯Ä¤¡¢ÈÛ¼Á¡¢ÈÛÔüºÍÓÍÎÛµÄÕûÀí£»Ìá¸ß²Ù×÷ÊÖÒյȡ£

4£©º¸·ì¼ÐÎÙ±¬·¢Ôµ¹ÊÔ­ÓÉ  

½Ó´¥Òý»¡ËùÖ£»ÎÙ¼«×îºóÐÎ×´Ó뺸½ÓµçÁ÷Ñ¡ÔñµÃ²»¶ÔÀí £¬Ê¹¼â¶ËÍÑÂ䣻ÌîË¿´¥¼°µ½ÈÈÎÙ¼«¼â¶ËºÍ´íÓÃÁËÑõ»¯ÐÔÆøÌå¡£

±ÜÃâ²½·¥  

½ÓÄɏ߯µ¸ßѹÂö³åÒý»¡£»Æ¾Ö¤Ñ¡ÓõĵçÁ÷ £¬½ÓÄɺÏÀíµÄÎÙ¼«¼â¶ËÐÎ×´£»¼õСº¸½ÓµçÁ÷ £¬ÔöÌíÎÙ¼«Ö±¾¶ £¬Ëõ¶ÌÎÙ¼«Éì³ö³¤¶È£»¸üжèÐÔÆøÌ壻Ìá¸ß²Ù×÷ÊÖÒÕ £¬ÎðʹÌîË¿ÓëÎÙ¼«½Ó´¥µÈ¡£

 

5£©Ò§±ß±¬·¢Ôµ¹ÊÔ­ÓÉ  

º¸½ÓµçÁ÷Ì«´ó £¬µç»¡µçѹ̫¸ß £¬º¸¾æ°Ú·ù²»ÔȳÆ £¬Ìî˿̫ÉÙ £¬º¸½ÓËÙÂÊÌ«¿ì¡£

±ÜÃâ²½·¥  

¼õСº¸½ÓµçÁ÷Óëµç»¡µçѹ £¬¼á³Öº¸¾æ°Ú·ùÔȳÆ £¬Êʵ±ÔöÌíËÍË¿ËÙÂÊ»ò½µµÍº¸½ÓËÙÂÊ¡£

6.Öý¼þͨÀý²¹º¸¹¤ÒÕ

ͨ³£µÄÂÁºÏ½ðÖý¼þȱÏݾù¿ÉÒÔ½ÓÄÉë²»¡º¸½Ó¹¤ÒÕ¾ÙÐв¹º¸Õü¾È,¶øÒÔ½»Á÷TIGº¸ÒªÁì²¹º¸Ð§¹ûΪ¼Ñ¡£

½ÓÄɲ¹º¸¹¤ÒÕʵÑéÖý¼þȱÏݲ¹º¸Ê±,³ýÁËÒÔÉÏÌáµ½µÄÒ»Ñùƽ³£×ö·¨Èçº¸Ç°×¢ÖØÕûÀíº¸Ë¿ºÍ¹¤¼þ´ýº¸²¿Î»,Ñ¡ÓúÏÀíµÄº¸Ë¿ÖÊÁÏ,Ñ¡Ôñ¶Ì»¡ºÍС½Ç¶Èº¸Ë¿¼ÓÈë·½·¨¾ÙÐÐÊ©º¸µÈÒªµãÖ®Íâ,ÔÚʵ¼ùÖÐÕë¶Ô²î±ðȱÏÝÀàÐÍÉÐÓÐÐí¶àÀֳɵÄÂÄÀúÖµµÃ½è¼ø,ÈçÖ»¹ÜÑ¡ÓÃСµçÁ÷Ê©º¸;Ñ¡Óò¹º¸Ê±µÄº¸Ë¿ºÏ½ðÒòËØ¸ßÓÚĸ²Ä,ÒÔ±ãÔÚ²¹º¸Àú³ÌÖÐÔö²¹ÉÕËðºÏ½ð,ʹº¸·ìÒòËØÓëĸ²Ä¼á³ÖÒ»ÖÂ;¶Ô´øÓÐÁÑÎÆÈ±ÏݵÄÖý¼þ²¹º¸Ç°ÔÚÁ½Í·´òÖ¹ÁÑ¿×;º¸½ÓʱӦÊ×ÏȼÓÈÈ´ýº¸²¿Î»,½ÓÄÉ×󺸷¨ÌîË¿,ÒÔÀûÓÚÊӲ캸·ìµÄÈÛ»¯ÇéÐÎ,´ýÊ©º¸´¦ÈÛ»¯ºóÔÙÐÐÌîË¿ÒÔÐγɳä·ÖÈóʪµÄÈÛ³Ø;µ±È±Ïݳߴç½Ï´óʱΪÁËÌá¸ß²¹º¸Ð§ÂÊ,¿ÉÔڹŰåTIGº¸Ç°½«ºÜ±¡µÄÒ»²ãÍâò»îÐÔ¼Á(¼ò³ÆATIG»îÐÔ¼Á)Í¿·óÔÚÊ©º¸Î»ÖÃÍâò,º¸½Óʱ»îÐÔ¼ÁÒýÆðº¸½Óµç»¡Ëõ¶Ì»òÈÛ³ØÄÚ½ðÊôÁ÷̬±¬·¢×ª±ä,ʹµÃº¸·ìÈÛÉîÔöÌí,ÔÚ¾ÙÐÐÂÁºÏ½ð½»Á÷TIGº¸Ê±,ÊÇÔÚº¸·ìÍâòͿ·óÒ»²ãSiO2»îÐÔ¼ÁÒԸı亸·ìÈÛÉî¡¢ïÔÌ­Ô¤ÈȳÌÐòºÍ½µµÍº¸½ÓÄѶÈ¡£

image.png

7.¿¢ÊÂÓï

ÂÁºÏ½ðµÄº¸½ÓºÍ²¹º¸Í¨³ £¿É½ÓÄÉÀû±ãºÍµÍ±¾Ç®µÄTIGºÍMIGë²»¡º¸ÒªÁì¡£µ±½ÓÄɸßÄÜÊøÁ÷º¸ºÍ½Á°èĦ²Áº¸µÈÂÁºÏ½ðº¸½Óй¤ÒÕʱ,¿ÉÒÔÓÐÓÃ×èÖ¹ºÏ½ðÔªËØÉÕËð¡¢ÌÖÂÛÈí»¯ºÍº¸½Ó±äÐεÈÎÊÌâ,ÓÈÆäÊǽÁ°èĦ²Áº¸Îª¹ÌÏàÅþÁ¬¾ßÓÐÂÌÉ«»·±£µÄÌØµã¡£

ͨÀý²¹º¸ÒªÁìÓÃÓÚÂÁºÏ½ðÖý¼þȱÏݲ¹º¸Ê±,Ϊ×èÖ¹º¸½ÓȱÏÝ,Ӧע֨º¸Ç°ÕûÀí¡¢Ñ¡ÅäºÏÀíµÄº¸Ë¿ÌîÁϺÍ׼ȷµÄº¸½Ó¹¤Òչ淶,ͨ³£ÒËÑ¡Óý»Á÷TIG²¹º¸¡£

ÔÚÖý¼þȱÏÝÇéÐÎÌØÊâºÍÌõ¼þ¾ß±¸Ê±,¿ÉÒÔÍŽáÏÖʵ½ÓÄÉÌØÖÖ²¹º¸ÒªÁì,ÒÔ±ãÌá¸ßÂÁºÏ½ðÖý¼þµÄ²¹º¸ÖÊÁ¿¡£

ȪԴ£ºãå·ç»úе

 

 

 


ÃâÔðÉùÃ÷£º±¾Õ¾²¿·ÖͼƬºÍÎÄ×ÖȪԴÓÚÍøÂçÍøÂçÕûÀí £¬½ö¹©Ñ§Ï°½»Á÷ £¬°æÈ¨¹éÔ­×÷ÕßËùÓÐ £¬²¢²»´ú±íÎÒÕ¾¿´·¨¡£±¾Õ¾½«²»¼ç¸ºÈκÎÖ´·¨ÔðÈÎ £¬ÈôÊÇÓÐÇÖÕ¼µ½ÄúµÄȨÁ¦ £¬ÇëʵʱÁªÏµag¹Ù·½µç×ÓÆ½Ì¨É¾³ý¡£

18638867822

ÍøÕ¾µØÍ¼